北京市义务教育体育与健康考核评价现场考试场地器材设置规范及项目考试规则发布,2024年北京初三年级体育与健康考核评价现场考试项目包括素质项目Ⅰ(2项)、素质项目Ⅱ(8项)、运动能力Ⅰ(5项)和运动能力Ⅱ(7项),每名考生考4项,总分为30分,具体详细标准是什么?北京幼升小网为您分享相关内容。
2024年北京初三年级体育与健康考核满分为30分!现场考试各项目考核标准要求是什么
自2024年起,我市初三年级体育与健康考核评价现场考试内容调整为4类22项,具体包括素质项目Ⅰ(2项)、素质项目Ⅱ(8项)、运动能力Ⅰ(5项)和运动能力Ⅱ(7项),每名考生考4项,其中每类考1项,总分为30分。经市教委批准,现将《北京市义务教育体育与健康考核评价现场考试场地器材设置规范及项目考试规则(试行)》予以公布。
素质项目Ⅰ考核项目及评价标准


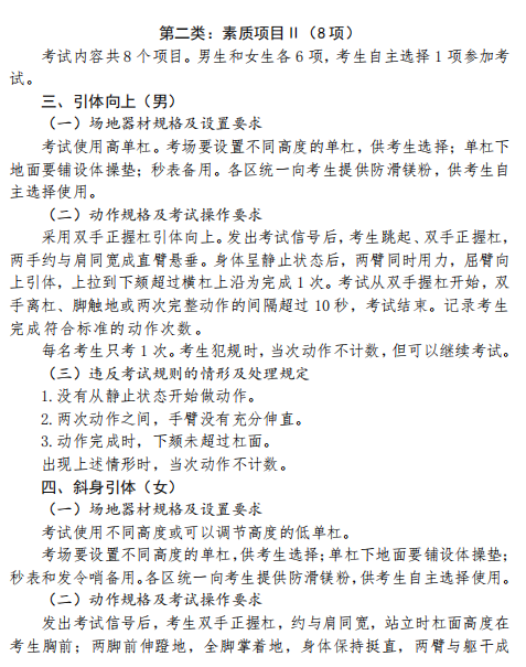
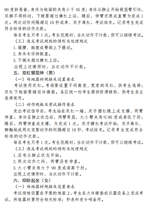
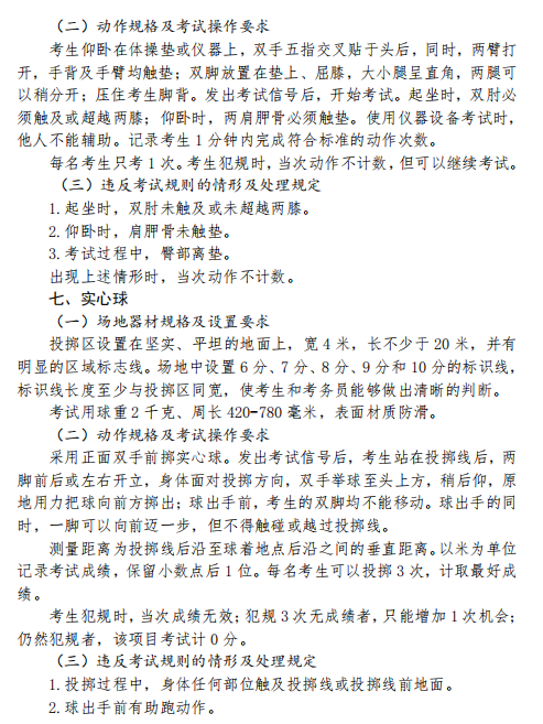
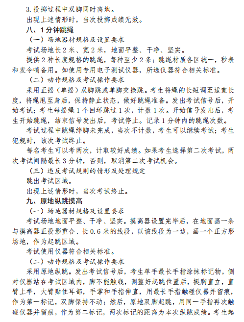
素质项目Ⅱ考核项目及评价标准






























