2023年幼升小入学房产有哪些雷区不可碰?各区要求有所不同,今天与北京幼升小(ID:bjysxwx)一起来看看!
北京各区房产性质要求
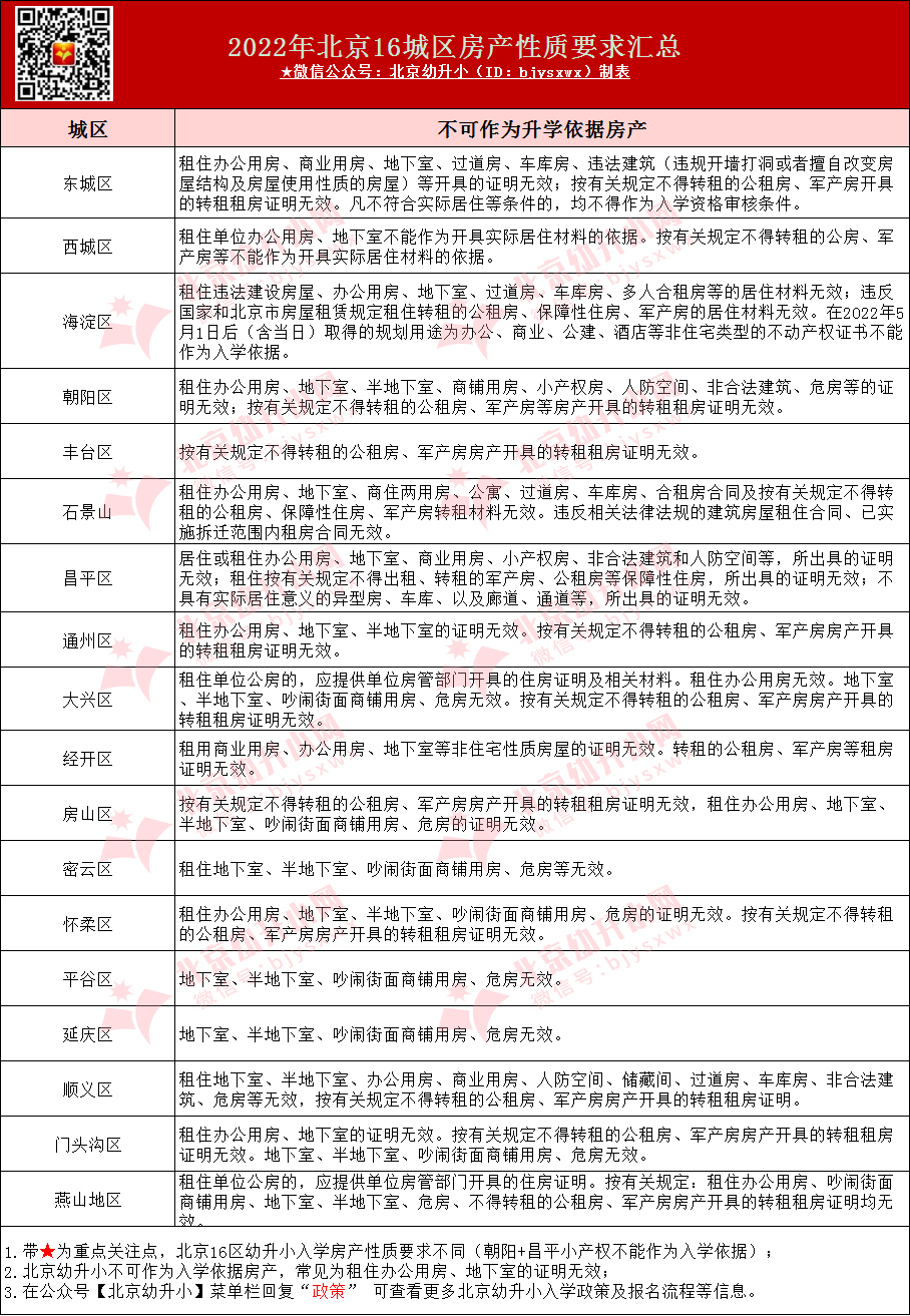
以下为大家整理了各区2022年房产性质的政策要求,仅供参考,最终还请以实际要求为准:

说明:
1、从各区2022年政策要求来看,房产性质为住宅并有房产证的房子是可以作为入学依据的;
2、租住单位公房、农民房的没有房产证的房子需开具房产相关证明后可作为入学依据;
3、过道房、地下室、转租的公租房、商业用房等不能作为入学依据;
4、个别城区有些特殊房产类型不能作为入学依据,如朝阳区、昌平区小产权房不能入学,需要提前了解。
声明:本文综合整理自各区教委官网、北京市义务教育入学服务平台,由北京幼升小网团队(微信公众号ID:bjysxwx)排版编辑,如有侵权,请联系管理员删除。

























