2023年昌平区非京籍幼升小需要提供北京市居住证,电子版北京居住证如何提供?昌平区北京居住证确认单去哪开具?昌平区派出所名单及地址详情是什么?北京幼升小网为您分享昌平区非京籍幼升小北京居住证相关要求。
2023年昌平区非京籍幼升小北京居住证确认单开具要求
参考2022年昌平区非本市户籍适龄儿童少年入学审核实施细则:
持有北京市居住证电子证的,应提供《北京市居住证确认单》;持有北京市居住证实体证且仍在有效期内的,应同时提供北京市居住证正反面复印件,北京市居住证实体证原件信息应为机打,涂改无效。
昌平区非京籍幼升小居住证要求
2023年幼升小入学政策暂未发布,参考2022年北京居住证要求:
1.适龄儿童少年双方法定监护人(单亲家庭为一方)持有居住地址为昌平区的北京市居住证,且在有效期内(有效期起始日须为2021年9月1日前(不含当日))。
2.北京市居住证上登记的居住地址应与在京实际住所居住材料上的地址相一致。
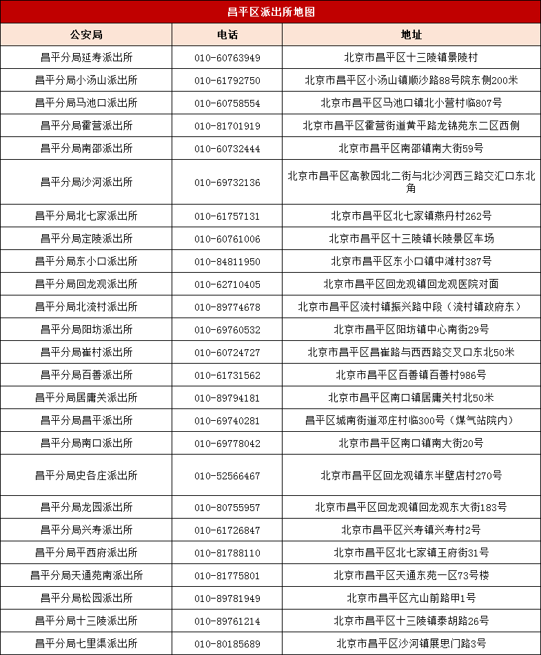
昌平区派出所名单及地址

北京幼升小网温馨提醒:
1.2023年幼升小入学政策将于4、5月政策发布,您可以收藏北京16区2023年幼升小入学政策查询入口(入学政策/信息采集/小学报名),政策发布后将及时为您同步。
2.本文根据2022年信息整理,具体请以2023年入学政策为准。本文派出所信息根据首都之窗整理分享,具体请以实际情况为准。
声明:本文节选于北京各区教育招生考试中心、北京市各区人民政府、首都之窗,由北京幼升小网整理制作,如有侵权,请及时联系我们删除。

























