2023年海淀区幼升小超龄儿童入学需要提供哪些入学材料?非京籍超龄儿童可以在海淀区幼升小吗?超龄儿童幼升小具体有哪些要求?北京幼升小网为您分享详细内容。
2023年海淀区幼升小超龄儿童如何入学?非京籍超龄儿童在海淀区幼升小需要提供哪些材料
海淀区2022年政策中未对超龄儿童入学方式有具体说明,但参考2022年海淀区部分街道办、学区有发布超龄儿童入学要求,详细内容如下:
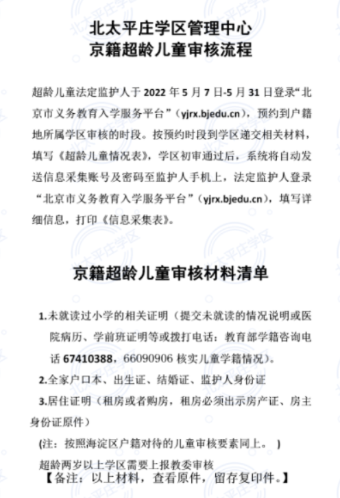
北太平庄学区
根据北太平庄学区管理中心京籍超龄儿童审核流程,京籍、按京籍对待的超龄儿童除户口簿、居住证明等材料外,还需要提供未就读小学的相关证明。

四季青学区
根据四季青学区幼升小需学区审核入学资格的情况说明,超龄儿童需要前往学区审核入学材料。
上庄西北旺学区
2022年海淀区上庄西北旺学区入学资格审核指南中对京籍、按京籍对待、非京籍超龄儿童均要求前往学区集中查验。

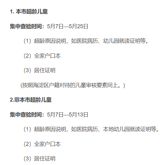
西三旗学区
(一)非本市超龄儿童
1.超龄儿童情况表
2.超龄儿童未就读小学证明(儿童户籍所在地教育行政主管部门开具并加盖公章)
3.超龄原因说明,如医院病历、本地幼儿园就读证明等。
4.全家户口簿
5.房产证明或实际居住证明
(二)本市超龄儿童
1.超龄儿童情况表(提前填写 带到现场)
2.超龄原因说明,如医院病历、幼儿园就读证明等
3.全家户口簿
4.房产证明或实际居住证明
(按本市户籍对待的超龄儿童查验要素同上)
更多学区
因海淀区各学区、街道办要求不一致,不在此一一赘述,建议您参考2022年幼升小海淀区各学区/街道办材料审核等入学信息超全合集了解您所在街道详细要求,具体请以入学当年街道办审核要求为准。
温馨提醒:
1.2023年幼升小入学政策暂未发布,本文仅供2023年幼升小家长参考,具体内容请以实际情况为准。
2.本文以2022年政策整理,具体要求请以实际情况为准。2023年幼升小入学政策将于4、5月集中发布,您可以收藏北京16区2023年幼升小入学政策查询入口(入学政策/信息采集/小学报名),政策发布后将及时为您同步。
声明:本文节选于海淀区各街道办公众号,由北京幼升小网整理制作,如有侵权,请及时联系我们删除。

























