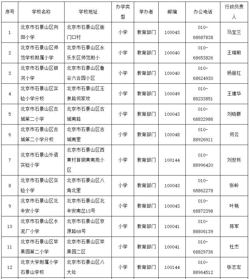
近日,石景山区政府网站公布了《2023年石景山区义务教育阶段学校名录》。与北京幼升小网一起来看看具体地址和联系方式!
2023年石景山区义务教育阶段学校名录




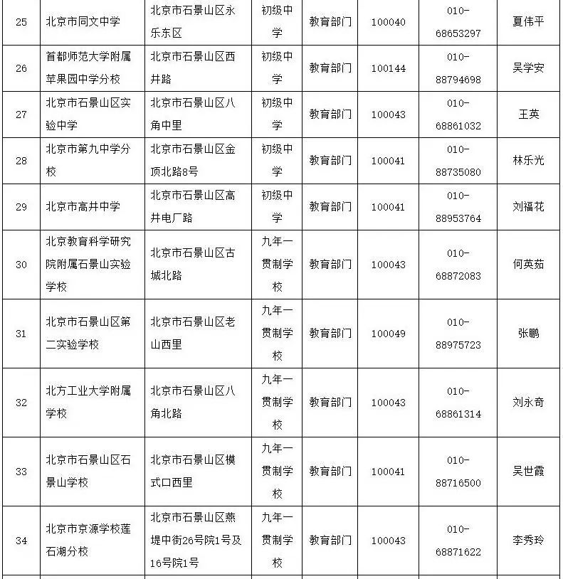
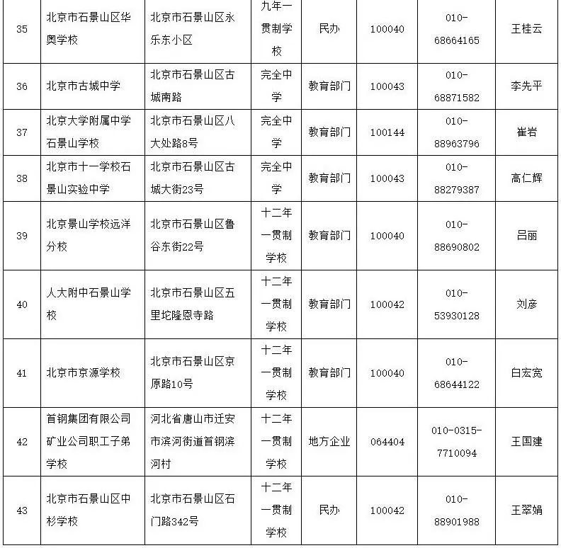
提醒:从上图中可看出,石景山区有6所九年一贯制学校,5所十二年一贯制名单,快来看看都在您家附近吗!
声明:本文部分素材来源于北京石景山,由北京幼升小网团队综合整理制作,如侵权请及时联系删除;如需转载,请注明:文章内容来源于北京幼升小微信公众号(ID:bjysxwx)。

2023-04-19 14:51|编辑: 湛老师|阅读: 1027
摘要
2023年幼升小家长注意,北京幼升小网团队整理了2023年石景山区义务教育阶段学校名单,赶紧看看哪所离咱家最近!
近日,石景山区政府网站公布了《2023年石景山区义务教育阶段学校名录》。与北京幼升小网一起来看看具体地址和联系方式!




提醒:从上图中可看出,石景山区有6所九年一贯制学校,5所十二年一贯制名单,快来看看都在您家附近吗!
声明:本文部分素材来源于北京石景山,由北京幼升小网团队综合整理制作,如侵权请及时联系删除;如需转载,请注明:文章内容来源于北京幼升小微信公众号(ID:bjysxwx)。
北京通过质量监测的已立项“3+2”中高职衔接办学项目名单
2023幼升小:昌平区11个学区划分及对应学校名单
0
收藏
微信扫一扫分享
微信里点“发现”
扫一下二维码便可将本文分享至朋友圈
上一篇:2023年石景山区幼升小教委及各街道办事处咨询电话盘点
下一篇:2023年石景山区义务教育阶段入学工作学校联系方式(含小学、中学等)
没有更多了