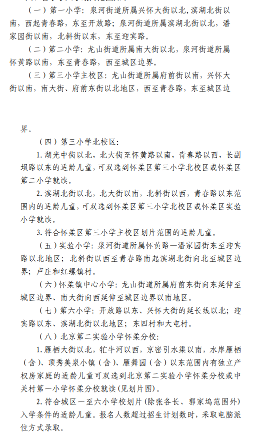
2023年怀柔区幼升小入学政策中,针对怀柔区各小学入学划片范围进行了详细说明,您知道怀柔区各小学招生范围对应哪些小区?北京幼升小网团队为您分享相关内容。
2023年幼升小怀柔区各小学招生入学划片范围公布


更多内容点击查看:2023年怀柔区幼升小入学政策汇总:入学意见、非京四证、信息采集、招生简章等。
声明:本文信息来源于北京市义务教育入学服务平台、怀柔区招生教育考试中心、怀柔区政府门户网站、怀柔区教育微信公众号,由北京幼升小网团队排版编辑,若有侵权,请联系管理员删除。

2023-04-21 15:11|编辑: 佳佳|阅读: 1372
摘要
2023年北京幼升小怀柔区12个小学入学划片范围公布!赶紧来看怀柔区各小学招生范围对应哪些小区?北京幼升小网团队为您分享相关内容。
2023年怀柔区幼升小入学政策中,针对怀柔区各小学入学划片范围进行了详细说明,您知道怀柔区各小学招生范围对应哪些小区?北京幼升小网团队为您分享相关内容。


更多内容点击查看:2023年怀柔区幼升小入学政策汇总:入学意见、非京四证、信息采集、招生简章等。
声明:本文信息来源于北京市义务教育入学服务平台、怀柔区招生教育考试中心、怀柔区政府门户网站、怀柔区教育微信公众号,由北京幼升小网团队排版编辑,若有侵权,请联系管理员删除。
北京17区2023年幼升小入学材料清单汇总(含京籍、非京籍、按京籍对待提前准备)
2023年幼升小入学锦囊:入学政策要点、入学材料、学校名单、升学经验等
2023年幼升小教育地图:北京各区幼儿园、小学、小招办、社保中心、街道办等超全信息汇总
0
收藏
微信扫一扫分享
微信里点“发现”
扫一下二维码便可将本文分享至朋友圈
上一篇:2023年怀柔区幼升小各乡镇、街道办事处一览表(含电话、办公地址)
下一篇:怀柔区2023年幼升小小升初入学政策意见稿汇总(义教政策、四证审核细则、入学日程表、小学招生范围...)
没有更多了