2023年朝阳区幼升小入学政策集中在四月底发布!您知道朝阳区非京籍幼升小是否需要进行街道办材料审核?如何申请2023年朝阳区幼升小入学?北京幼升小网团队为您分享相关内容。
2023年幼升小朝阳区政策四月底公布
朝阳区幼升小入学政策发布时间:四月底
政策查询入口:2023年朝阳区幼升小入学政策汇总:入学意见、非京四证、信息采集、招生简章等
朝阳区如何申请入学
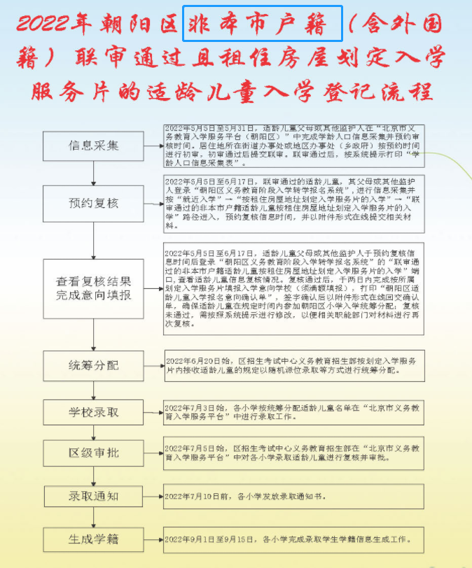
2022年朝阳区非京籍入学流程图参考如下↓
北京幼升小网团队总结:朝阳区非京籍幼升小入学进行两次信息填报(点击查看:2023年幼升小朝阳区网上报名入口(附两次信息填报入口))。因此朝阳区非京籍无需进行线下街道办材料审核。

声明:本文来源于北京市义务教育入学服务平台及朝阳区教委官方网站,由北京幼升小网团队排版编辑,如有侵权,请及时联系管理员删除。

























