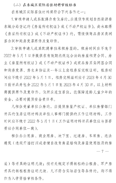
2024年北京幼升小参考:东城区非京籍四证入学材料清单发布!2024年非京籍幼升小东城区在京实际居住证明需要提供多久的?2024年东城区非京籍幼升小在京实际居住证明是否需要父母双方提供?北京幼升小网为您分享详细要求。
2024年非京籍幼升小参考:东城区在京实际居住证明详细要求(租房完税证明、租房时间等)

温馨提醒:2024年非京籍幼升小入学政策暂未发布,2024年幼升小家长现阶段请以2023年幼升小政策进行参考,具体请以入学当年实际要求为准,完整2023年幼升小入学政策请点击查看北京16区2023年幼升小入学政策查询入口(入学政策/信息采集/小学报名)。
声明:本文信息来源于北京市义务教育入学服务平台、西城区招生教育考试中心、各区政府门户网站,由北京幼升小网团队排版编辑,若有侵权,请联系管理员删除。

























