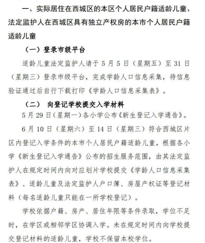
2023年北京幼升小西城区京籍入学材料有哪些?西城区京籍入学流程有哪些环节?2023年西城区京籍有哪些入学机会,北京幼升小网团队为你分享相关内容。
2023年幼升小西城区京籍入学材料、入学流程、入学机会详细说明


更多入学政策点击查看:2023年西城区幼升小入学政策汇总:入学意见、非京四证、信息采集、招生简章等
声明:本文信息来源于北京市义务教育入学服务平台、西城区招生教育考试中心、西城区政府门户网站,由北京幼升小网团队排版编辑,若有侵权,请联系管理员删除。

2023-04-27 09:35|编辑: 佳佳|阅读: 771
摘要
2023年北京幼升小西城区京籍入学材料有哪些?西城区京籍入学流程有哪些环节?2023年西城区京籍有哪些入学机会,北京幼升小网团队为你分享相关内容。
2023年北京幼升小西城区京籍入学材料有哪些?西城区京籍入学流程有哪些环节?2023年西城区京籍有哪些入学机会,北京幼升小网团队为你分享相关内容。


更多入学政策点击查看:2023年西城区幼升小入学政策汇总:入学意见、非京四证、信息采集、招生简章等
声明:本文信息来源于北京市义务教育入学服务平台、西城区招生教育考试中心、西城区政府门户网站,由北京幼升小网团队排版编辑,若有侵权,请联系管理员删除。
2025年怀柔区幼升小入学政策大汇总:义务教育入学政策、非京籍四证审核细则、信息采集、招生简章...
2025年燕山地区幼升小入学政策大汇总:义务教育入学政策、非京籍四证审核细则、信息采集、招生简章..
2025年门头沟区幼升小入学政策汇总:入学意见、非京四证、信息采集、招生简章等
昌平区2026年非本市户籍适龄儿童少年义务教育阶段入学流程图
2026年丰台区幼升小入学时间轴(京籍、按京籍对待、工居、集体户等)
0
收藏
微信扫一扫分享
微信里点“发现”
扫一下二维码便可将本文分享至朋友圈
上一篇:2023年幼升小西城区持北京工作居住证入学材料、入学流程详细说明
下一篇:2023年幼升小西城区拆迁户申请入学材料、入学流程
没有更多了