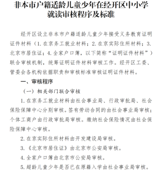
2023年幼升小北京经济技术开发区中小学就读审核程序及标准发布!北京幼升小网团队为你分享相关内容。
2023年幼升小北京经济技术开发区中小学就读审核程序及标准






声明:本文信息来源于北京市义务教育入学服务平台、北京经济技术开发区招生教育考试中心、北京经济技术开发区政府门户网站,北京经济技术开发区教育公众号,由北京幼升小网团队排版编辑,若有侵权,请联系管理员删除。

2023-04-28 17:19|编辑: 佳佳|阅读: 874
摘要
2023年幼升小北京经济技术开发区中小学就读审核程序及标准发布!北京幼升小网团队为你分享相关内容。
2023年幼升小北京经济技术开发区中小学就读审核程序及标准发布!北京幼升小网团队为你分享相关内容。






声明:本文信息来源于北京市义务教育入学服务平台、北京经济技术开发区招生教育考试中心、北京经济技术开发区政府门户网站,北京经济技术开发区教育公众号,由北京幼升小网团队排版编辑,若有侵权,请联系管理员删除。
2025年大兴区幼升小入学政策大汇总:义务教育入学政策、非京籍四证审核细则、信息采集、招生简章...
2025年平谷区幼升小入学政策大汇总:义务教育入学政策、非京籍四证审核细则、信息采集、招生简章...
关于《北京市延庆区2025年非本市户籍适龄儿童少年接受义务教育材料审核实施细则》的解读
2026年石景山区本市户籍无房家庭承租人适龄子女入学审核实施细则
2026年海淀区非京籍幼升小入学时间轴:材料准备、政策发布、信息采集审核、小学报名、志愿填报派位等
0
收藏
微信扫一扫分享
微信里点“发现”
扫一下二维码便可将本文分享至朋友圈
上一篇:关于平谷区2023年初中入学工作实施方案
下一篇:2023年北京经济技术开发区小学服务范围
没有更多了