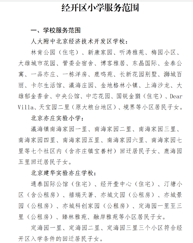
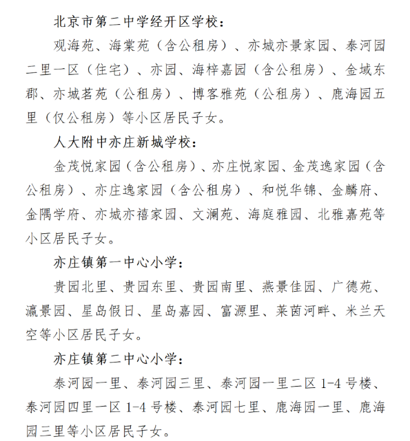
2023年北京经济技术开发区小学服务范围公布,北京幼升小网团队为你分享相关内容。



声明:本文信息来源于北京市义务教育入学服务平台、北京经济技术开发区招生教育考试中心、北京经济技术开发区政府门户网站,北京经济技术开发区教育公众号,由北京幼升小网团队排版编辑,若有侵权,请联系管理员删除。

2023-04-28 17:23|编辑: 佳佳|阅读: 936
摘要
2023年北京经济技术开发区小学服务范围公布,北京幼升小网团队为你分享相关内容。
2023年北京经济技术开发区小学服务范围公布,北京幼升小网团队为你分享相关内容。



声明:本文信息来源于北京市义务教育入学服务平台、北京经济技术开发区招生教育考试中心、北京经济技术开发区政府门户网站,北京经济技术开发区教育公众号,由北京幼升小网团队排版编辑,若有侵权,请联系管理员删除。
四月起陆续开放可查询!2025年北京小学入学划片查询系统网址及查询流程
2026年北京幼升小划片查询:四城区设线上系统,无系统城区查对口校看这篇
北京多区开通2026年幼升小划片查询系统,附无系统城区查询方法
2026年北京小学入学划片查询系统入口及流程,一键定位对口小学
2026年北京幼升小必看!划片查询系统上线,四区能提前锁定对口校
0
收藏
微信扫一扫分享
微信里点“发现”
扫一下二维码便可将本文分享至朋友圈
上一篇:2023年幼升小北京经济技术开发区中小学就读审核程序及标准
下一篇:关于《门头沟区2023年非本市户籍适龄儿童少年接受义务教育材料审核实施细则》的政策解读
没有更多了