2023年朝阳区幼升小入学工作时间安排表正式出炉,朝阳区幼升小信息采集什么时候?京籍非京籍入学材料怎么审核?朝阳区小学报名在几号?...快跟北京幼升小网团队(ID:bjysxwx)一起来看看!
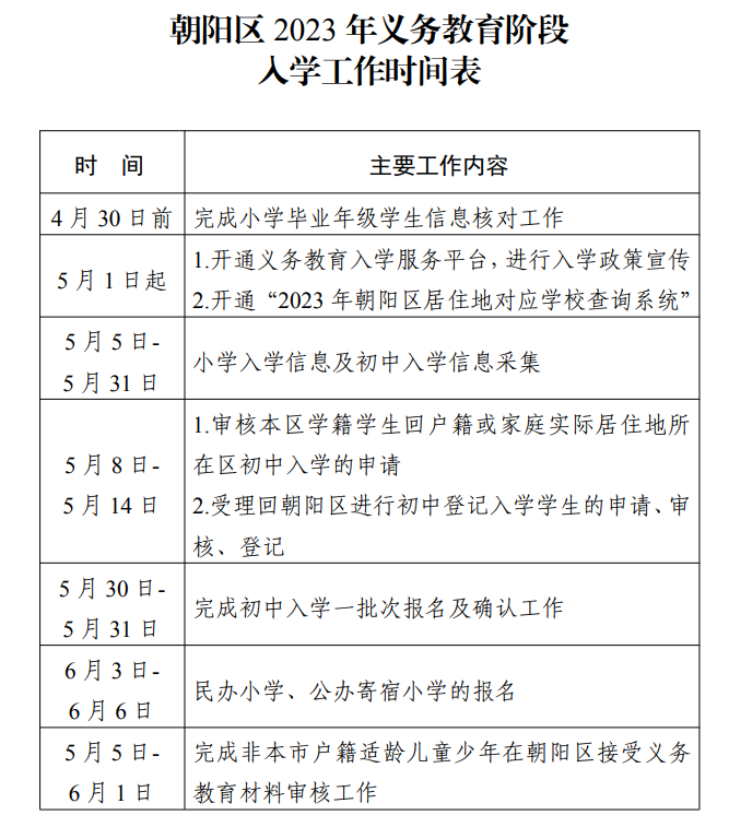
朝阳区幼升小入学工作安排表

提醒:2023年朝阳区幼升小入学政策已发布,家长需要根据入学要求开始准备材料,并且在规定时间内容参加信息采集(网上报名)以免耽误孩子顺利入学~
声明:本文来源于朝阳区教育考试中心官网,由北京幼升小网团队(微信公众号ID:bjysxwx)排版编辑,如有转载请注明详细来源。

2023-05-04 13:53|编辑: 湛老师|阅读: 2048
摘要
2023年幼升小的家长注意,北京幼升小网团队整理了朝阳区2023年幼升小入学工作时间表,赶紧一起来看看下一步做什么?
2023年朝阳区幼升小入学工作时间安排表正式出炉,朝阳区幼升小信息采集什么时候?京籍非京籍入学材料怎么审核?朝阳区小学报名在几号?...快跟北京幼升小网团队(ID:bjysxwx)一起来看看!

提醒:2023年朝阳区幼升小入学政策已发布,家长需要根据入学要求开始准备材料,并且在规定时间内容参加信息采集(网上报名)以免耽误孩子顺利入学~
声明:本文来源于朝阳区教育考试中心官网,由北京幼升小网团队(微信公众号ID:bjysxwx)排版编辑,如有转载请注明详细来源。
2023年幼升小昌平区入学方式详细解读:什么是单校划片、多校划片、区域派位
2023年北京幼升小网上报名入口在哪?
0
收藏
微信扫一扫分享
微信里点“发现”
扫一下二维码便可将本文分享至朋友圈
上一篇:2023年幼升小朝阳区六年一学位政策解读及学位占用情况
下一篇:2023年幼升小朝阳区集体户口入学指南(含:入学材料及入学流程)
没有更多了