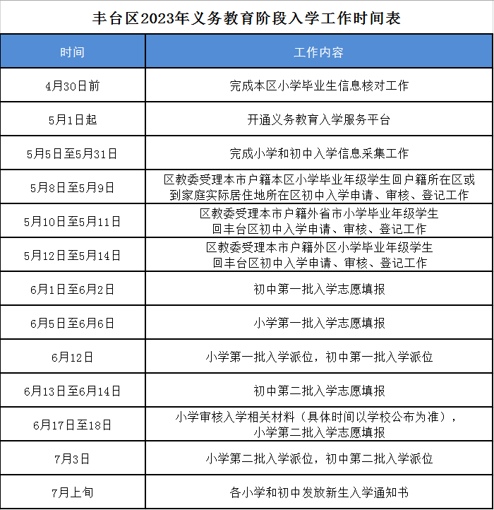
2023年丰台区幼升小入学工作时间安排表出炉,丰台区幼升小什么时候信息采集?什么时候审核材料?快跟北京幼升小网团队一起来看看!
丰台区幼升小入学工作安排表

2023年幼升小家长注意,目前正值信息采集审核报名期,请务必持续关注北京幼升小(ID:bjysxwx),各区政策及相关动态,我们会及时通知,一定要注意不要错过!也欢迎您把我们推荐给更多需要的家长朋友~
声明:本文来源于丰台区政府官网、丰台教育,由北京幼升小网团队(微信公众号ID:bjysxwx)排版编辑,如有侵权,请联系管理员删除。

2023-05-09 14:27|编辑: 湛老师|阅读: 2060
摘要
2023年幼升小的家长注意,丰台区2023年幼升小入学工作时间安排表公布,赶紧和北京幼升小网团队一起来看看详细内容!
2023年丰台区幼升小入学工作时间安排表出炉,丰台区幼升小什么时候信息采集?什么时候审核材料?快跟北京幼升小网团队一起来看看!

2023年幼升小家长注意,目前正值信息采集审核报名期,请务必持续关注北京幼升小(ID:bjysxwx),各区政策及相关动态,我们会及时通知,一定要注意不要错过!也欢迎您把我们推荐给更多需要的家长朋友~
声明:本文来源于丰台区政府官网、丰台教育,由北京幼升小网团队(微信公众号ID:bjysxwx)排版编辑,如有侵权,请联系管理员删除。
2023年幼升小石景山区各学区划分表一览(五大学区中小学分布表)
2023年幼升小昌平区民办校名单及招生联系方式
0
收藏
微信扫一扫分享
微信里点“发现”
扫一下二维码便可将本文分享至朋友圈
上一篇:2023年丰台区丰台街道永善社区非本市户籍适龄儿童义务教育阶段入学材料初审的通知
下一篇:2023年幼升小丰台区东铁营非京籍入户核查家访
没有更多了