2023年海淀区非京籍幼升小入学流程是什么?海淀区非京籍幼升小是先信息采集还是先线下审核?海淀区非京籍信息采集什么时候开始审核?海淀区非京籍街道办审核什么时候预约?海淀区非京籍民办小学、公办校如何报名?北京幼升小网为您分享详细内容。
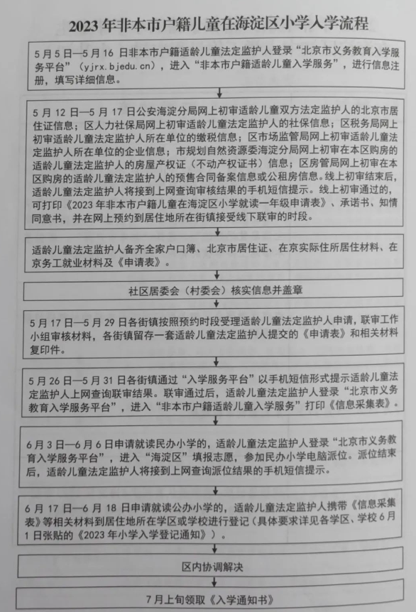
2023年非本市户籍儿童在海淀区小学入学流程

声明:本文信息来源于北京市义务教育入学服务平台、海淀区招生教育考试中心、海淀区政府门户网站、中关村街道华清园社区微信公众号gh_d036373b97ba,由北京幼升小网团队排版编辑,若有侵权,请联系管理员删除。

2023-05-12 10:46|编辑: 雪儿|阅读: 526
摘要
2023年海淀区非京籍幼升小入学流程是什么?海淀区非京籍幼升小是先信息采集还是先线下审核?海淀区非京籍信息采集什么时候开始审核?海淀区非京籍街道办审核什么时候预约?海淀区非京籍民办小学、公办校如何报名?北京幼升小网为您分享详细内容。
2023年海淀区非京籍幼升小入学流程是什么?海淀区非京籍幼升小是先信息采集还是先线下审核?海淀区非京籍信息采集什么时候开始审核?海淀区非京籍街道办审核什么时候预约?海淀区非京籍民办小学、公办校如何报名?北京幼升小网为您分享详细内容。

声明:本文信息来源于北京市义务教育入学服务平台、海淀区招生教育考试中心、海淀区政府门户网站、中关村街道华清园社区微信公众号gh_d036373b97ba,由北京幼升小网团队排版编辑,若有侵权,请联系管理员删除。
2023年16区北京幼升小信息采集系统入口
北京16区2023年幼升小入学政策查询入口(入学政策/信息采集/小学报名)
2023年北京16区小学招生简章大汇总
2023年幼升小北京各区街道办入学材料审核通知汇总
0
收藏
微信扫一扫分享
微信里点“发现”
扫一下二维码便可将本文分享至朋友圈
上一篇:海淀区北京师范大学实验小学关于2023年适龄儿童入学资格审核的通知
下一篇:2023年幼升小非本市户籍儿童在海淀区小学入学工作日程安排
没有更多了