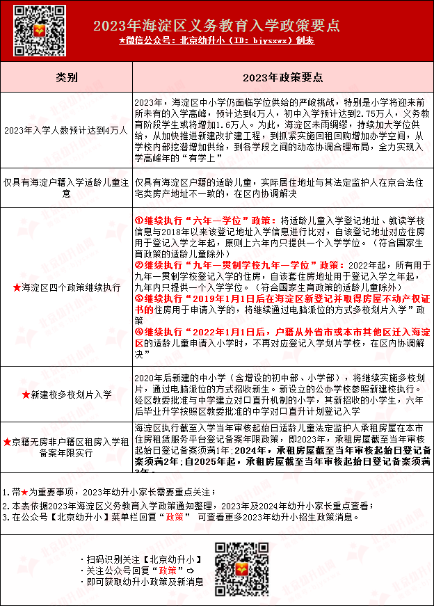
想在海淀区幼升小家长注意啦!有哪些政策要点需提前关注?2024年、2025年幼升小家长一起来了看!
海淀区幼升小政策要点提前看

提醒:海淀区延续实行六年一学位和九年一学位政策,新建校将多校划片入学,主要重点关注的是2024年外区无房租房幼升小需租房备案满2年,2025年需满三年,建议一定要提前准备。
声明:本文部分素材来源于海淀教育、海淀区人民政府,由北京幼升小网团队综合整理制作,如侵权请及时联系删除;如需转载,请注明:文章内容来源于北京幼升小微信公众号(ID:bjysxwx)。

2023-05-26 13:37|编辑: 湛老师|阅读: 2183
摘要
2024年幼升小的家长注意,北京幼升小网团队整理了海淀区幼升小入学政策要点,赶紧一起来看看详细内容,为孩子入学做好准备。
想在海淀区幼升小家长注意啦!有哪些政策要点需提前关注?2024年、2025年幼升小家长一起来了看!

提醒:海淀区延续实行六年一学位和九年一学位政策,新建校将多校划片入学,主要重点关注的是2024年外区无房租房幼升小需租房备案满2年,2025年需满三年,建议一定要提前准备。
声明:本文部分素材来源于海淀教育、海淀区人民政府,由北京幼升小网团队综合整理制作,如侵权请及时联系删除;如需转载,请注明:文章内容来源于北京幼升小微信公众号(ID:bjysxwx)。
2023年幼升小房山区非京籍信息采集居住证审核不通过提示
2023年幼升小丰台区王佐小学四老房产入学要求详细说明
0
收藏
微信扫一扫分享
微信里点“发现”
扫一下二维码便可将本文分享至朋友圈
上一篇:2023年幼升小海淀区温泉苏家坨镇非京籍家访消息
下一篇:2023年幼升小海淀区非京籍民办校志愿填报详细说明
没有更多了