2024年家长注意,您清楚京籍超龄儿童幼升小需要准备哪些入学材料吗?北京幼升小网(ID:bjysxwx)整理了朝阳区相关要求,明年入学家长可参考!
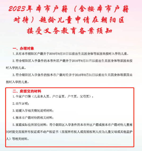
朝阳区京籍超龄儿童入学材料要求

朝阳区京籍超龄儿童入学流程

2024年/2025年幼升小家长注意啦!超龄儿童入学有材料和条件要求,京籍非京籍有所不同,具体还请以入学当年要求为准。
声明:本文来源于朝阳区招生教育考试中心,由北京幼升小网团队(ID:bjysxwx)综合整理制作,如侵权请及时联系删除;如需转载,请注明详细来源。

2023-06-05 15:51|编辑: 湛老师|阅读: 1347
摘要
2024年幼升小筹备提上日程了,各位家长清楚京籍超龄儿童想在朝阳区幼升小需要准备哪些材料吗?北京幼升小网团队整理了相关内容,一起来看看!
2024年家长注意,您清楚京籍超龄儿童幼升小需要准备哪些入学材料吗?北京幼升小网(ID:bjysxwx)整理了朝阳区相关要求,明年入学家长可参考!


2024年/2025年幼升小家长注意啦!超龄儿童入学有材料和条件要求,京籍非京籍有所不同,具体还请以入学当年要求为准。
声明:本文来源于朝阳区招生教育考试中心,由北京幼升小网团队(ID:bjysxwx)综合整理制作,如侵权请及时联系删除;如需转载,请注明详细来源。
2024年幼升小通州区非京籍四证入学材料清单
提前预备!2024年幼升小各区非京籍入学材料汇总
0
收藏
微信扫一扫分享
微信里点“发现”
扫一下二维码便可将本文分享至朋友圈
上一篇:2022至2023学年度第二学期期末朝阳区义务教育阶段转学工作安排
下一篇:2023年幼升小朝阳区义务教育阶段入学转学报名系统入口网址
没有更多了