2024年石景山区幼升小学区划分参考曝光,各学区内对应哪些小学?与之前有无变化?与北京幼升小(ID:bjysxwx)一起来看看!
说明:本文依据2023年消息整理,如有变动请以实际情况为准。
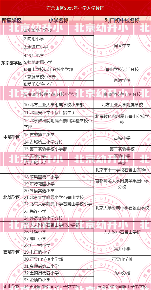
2024年石景山区幼升小学区划分

声明:本文部分素材来源于石景山区招生考试中心,由北京幼升小网团队综合整理制作,如侵权请及时联系删除;如需转载,请注明:文章内容来源于北京幼升小微信公众号(ID:bjysxwx)。

2023-07-11 09:31|编辑: 小M|阅读: 3173
摘要
2024年石景山区幼升小学区划分参考曝光,各学区内对应哪些小学?与之前有无变化?与北京幼升小(ID:bjysxwx)一起来看看!
2024年石景山区幼升小学区划分参考曝光,各学区内对应哪些小学?与之前有无变化?与北京幼升小(ID:bjysxwx)一起来看看!
说明:本文依据2023年消息整理,如有变动请以实际情况为准。

声明:本文部分素材来源于石景山区招生考试中心,由北京幼升小网团队综合整理制作,如侵权请及时联系删除;如需转载,请注明:文章内容来源于北京幼升小微信公众号(ID:bjysxwx)。
2024年幼升小各区学区划片汇总!各区学区中小学分布一览表(来看孩子可能上哪些学校)
2024年幼升小海淀区各学区咨询电话及办公地址
0
收藏
微信扫一扫分享
微信里点“发现”
扫一下二维码便可将本文分享至朋友圈
上一篇:2024年幼升小朝阳区入学政策说明
下一篇:北京多区已透漏2024年小学入学部分要求,涉及京籍非京籍等多类人群
没有更多了