京籍无房想跨区在海淀区租房上学需要满足哪些要求?一下根据2023年海淀区入学要求整理了相关内容,2024年家长可提前参考!
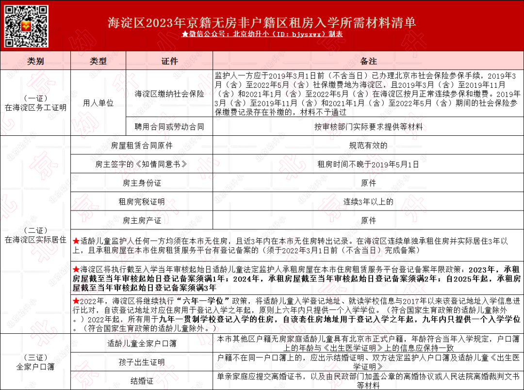
京籍无房想跨区在海淀区租房入学材料

关于实际居住证明:至少提前三年在海淀区实际居住,并且办理满2年的租房备案
关于在京务工就业证明:需要提供三年的在海淀区缴纳社保的记录,千万不要断缴或补缴
注意核查父母名下三年内是否有房产转入转出记录,以免影响孩子顺利入学
更多幼升小入学指南,请持续关注北京幼升小(ID:bjysxwx)
声明:本文来源于海淀教育,由北京幼升小网团队(ID:bjysxwx)综合整理制作,如需转载,请注明详细来源。

























