丰台区幼升小家长注意啦,您知道丰台区划分为几个片区么?每个片区内包含哪些学校吗?快跟北京幼升小(ID:bjysxwx)一起来看看。
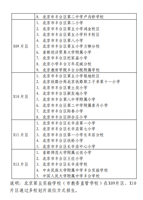
丰台区学区划分及对应小学



提醒:北京幼升小入多校划片派位入学,主要依据就近原则在本学区或临学区及全区内,因此学区划分表是重要参考依据!
声明:本文素材来源于丰台区招生教育考试中心、丰台区政府门户网站,丰台区教育公众号,由北京幼升小网团队综合整理制作,如侵权请及时联系删除;如需转载,请注明详细来源。

2023-07-13 15:09|编辑: 湛老师|阅读: 1034
摘要
2024年幼升小的家长注意,您清楚丰台区小学入学划分为多个片区?对应哪些学校?北京幼升小网团队整理了相关内容,赶紧看下去!
丰台区幼升小家长注意啦,您知道丰台区划分为几个片区么?每个片区内包含哪些学校吗?快跟北京幼升小(ID:bjysxwx)一起来看看。



提醒:北京幼升小入多校划片派位入学,主要依据就近原则在本学区或临学区及全区内,因此学区划分表是重要参考依据!
声明:本文素材来源于丰台区招生教育考试中心、丰台区政府门户网站,丰台区教育公众号,由北京幼升小网团队综合整理制作,如侵权请及时联系删除;如需转载,请注明详细来源。
2024年石景山区幼升小学区划分参考曝光,各学区内对应哪些小学
海淀区学区划分表来袭!2024年幼升小速速对照查看!
0
收藏
微信扫一扫分享
微信里点“发现”
扫一下二维码便可将本文分享至朋友圈
上一篇:2023年丰台区小学1-6年级各科目教材版本说明(语数英)
下一篇:2023年丰台区东铁匠营第一小学一年级入学学生肺结核筛查工作的通知
没有更多了