作为2024年及2025年幼升小的家长请注意了,买房上小学受新购房政策影响,不一定能上你划片对应小学了,所以如果您要买房选择学校,请一定要关注↓
新购房多校划片政策
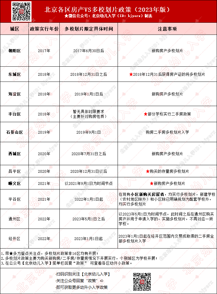
北京11区实施新购房多校划片政策,快看有没有你家孩子入学城区的

推荐服务:关注【北京幼儿入学】回复【新购房】可获北京16区最买房幼升小政策要求及具体办理注意事项

声明:本文信息来源于各区教育招生考试中心,由北京幼升小网排版编辑,若有侵权,请联系管理员删除。

2023-07-17 15:02|编辑: 武老师|阅读: 1224
摘要
作为2024年及2025年幼升小的家长请注意了,买房上小学受新购房政策影响,不一定能上你划片对应小学了,所以如果您要买房选择学校,请一定要关注↓
作为2024年及2025年幼升小的家长请注意了,买房上小学受新购房政策影响,不一定能上你划片对应小学了,所以如果您要买房选择学校,请一定要关注↓
北京11区实施新购房多校划片政策,快看有没有你家孩子入学城区的

推荐服务:关注【北京幼儿入学】回复【新购房】可获北京16区最买房幼升小政策要求及具体办理注意事项

声明:本文信息来源于各区教育招生考试中心,由北京幼升小网排版编辑,若有侵权,请联系管理员删除。
提前预备!2024年幼升小各区非京籍入学材料汇总
京籍上小学需准备哪些入学材料?2024年幼升小参考清单来了!
0
收藏
微信扫一扫分享
微信里点“发现”
扫一下二维码便可将本文分享至朋友圈
上一篇:2024年幼升小海淀区入学房产要求
下一篇:2024年北京幼升小社保参考要求来了!尤其是这两类人千万注意......
没有更多了