注意啦!北京小学录取竟然还与房产、户口有关,大多数2024年家长还不清楚...今天,北京幼升小网团队就为2024年家长详细梳理!、
小学录取房产、户口优先级
说明:小学录取先后顺序一般和房产或者户口有关,并且部分小学也发布了相关排序,可在小学招生简章中查看,2024年家长可提前参考为孩子明年上学做好筹备!
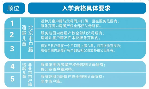
海淀区太平路小学录取顺序

丰台区璞瑅学校录取顺序

石景山金顶街第二小学录取顺序

提醒:关于小学录取的先后顺序,有以下几点需要提醒,2024年家长重点关注:
1、小学录取房产和户口同样重要,一般优先考虑有房有户的孩子,学校依据学位供给情况、报名人数等,依次录取;
2、能不能被划片小学录取,除户口外,部分城区实行的新购房多校划片政策也会影响结果,如海淀区1911、西城区731等,请家长务必重视;
3、并不是所有的小学都有入学顺位要求,2024年幼升小家长需结合实际情况请以小学招生简章说明为准。
从今年和往年报名及录取情况来看,小学录取顺序还可能有落户年限、产权持有比例、房产证日期等相关要求~由此可见,不管是房产户口入学同等重要(特别是想上心仪校的家长更要重点关注)。
声明:本文素材来源于海淀区太平路小学、丰台区璞瑅学校、石景山金顶街第二小学,由北京幼升小网团队综合整理制作,如侵权请及时联系删除;如需转载,请注明详细来源。

























