2024年幼升小家长注意,北京多区提前透漏入学政策变化,详细内容赶紧和北京幼升小网团队一起来看看。
北京幼升小各区政策要点

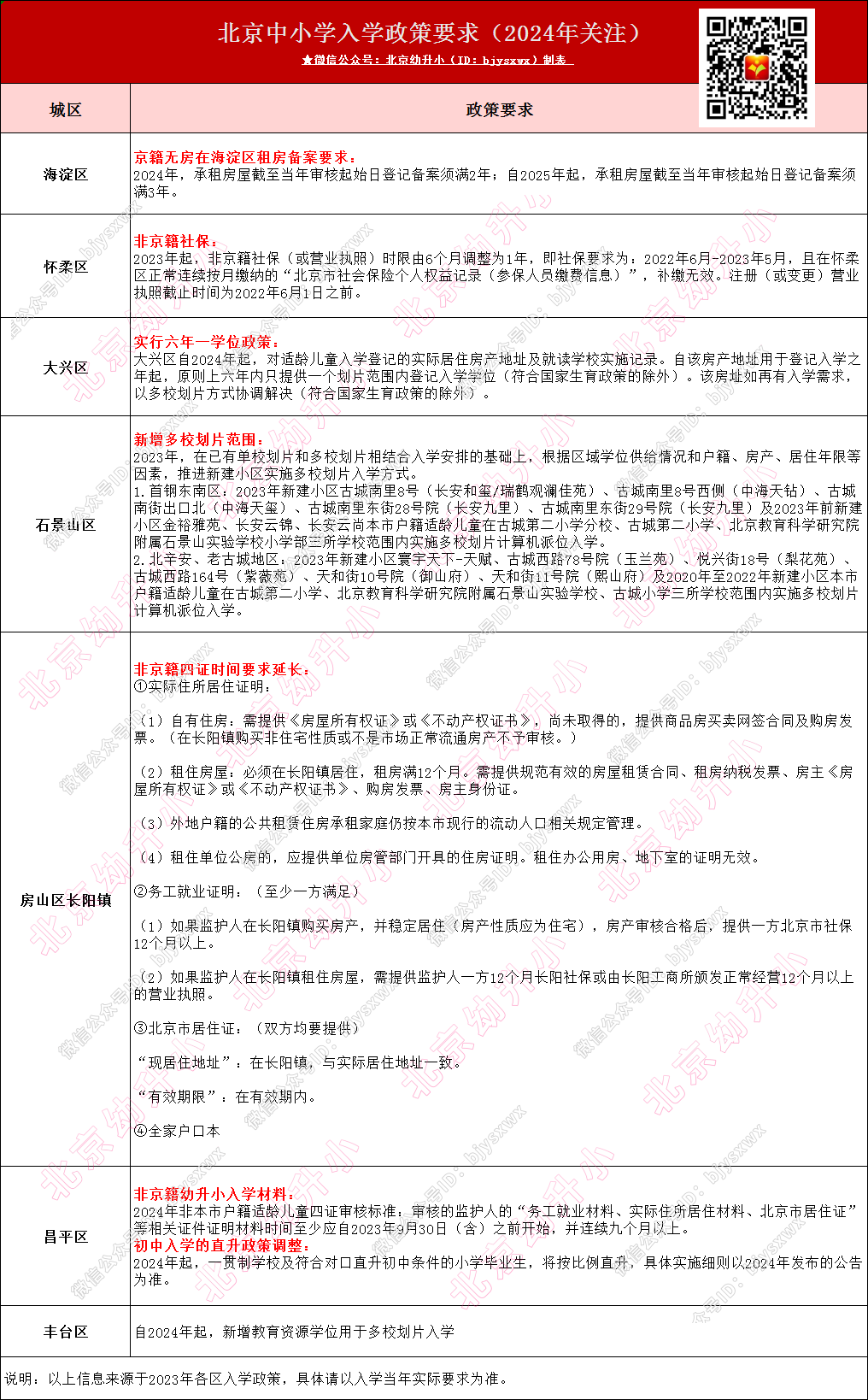
提醒:从上图中可以看出,2024年重点关注的方向,主要涉及这些城区和政策:
①非京籍入学→2024非京籍幼升小家长注意啦,各区社保、居住证、完税证明等入学材料时限要重点关注!
②六年一学位政策→目前东城区、西城区、海淀区、朝阳区等多区实行六年一学位政策,购房租房一定要看清学位是否被占用!
③新建校多校划片政策→2024年起丰台区新建校将多校划片入学,另外海淀区早在2020年就有此规定,未来也或将扩增其他城区!
声明:本文部分素材来源于各区教委、招生考试中心,由北京幼升小网团队综合整理制作,如侵权请及时联系删除;如需转载,请注明:文章内容来源于北京幼升小微信公众号(ID:bjysxwx)。

























