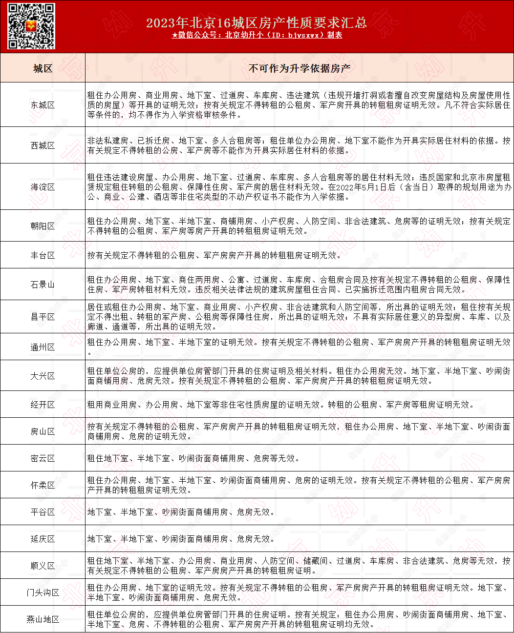
2024年幼升小家长注意,多种房产类型是“雷区”不能作为孩子入学依据,买房、租房均需重点关注!详细内容和京京(ID:bjysxwx)一起来看看。
不能办理入学的房产
2024年家长注意,有些房产性质不能办理幼升小,如有“踩雷”或将影响审核,没有入学资格:

提醒:
①个别城区小产权房(如朝阳区、昌平区)等也说明不能作为入学依据,2024年家长需尽快核查;
②共有产权住房属于产权类住房,与其他普通商品住房入学政策一致,是可以作为入学依据的;
③每个区要求不尽相同,一般是违建房、转租公租房、军产房、商业用房、地下室等不能作为入学依据,具体以入学当年实际要求为准。
声明:本文部分素材来源于各区教委官网和招生考试中心,由北京幼升小网团队综合整理制作,如侵权请及时联系删除;如需转载,请注明:文章内容来源于北京幼升小微信公众号(ID:bjysxwx)。

























