2024年家长注意,北京还有多项政策或将改变孩子的入学方式,如新购房、迁户口...快与京京(ID:bjysxwx)来看看涉及哪些城区!
新购房和迁户多校划片政策
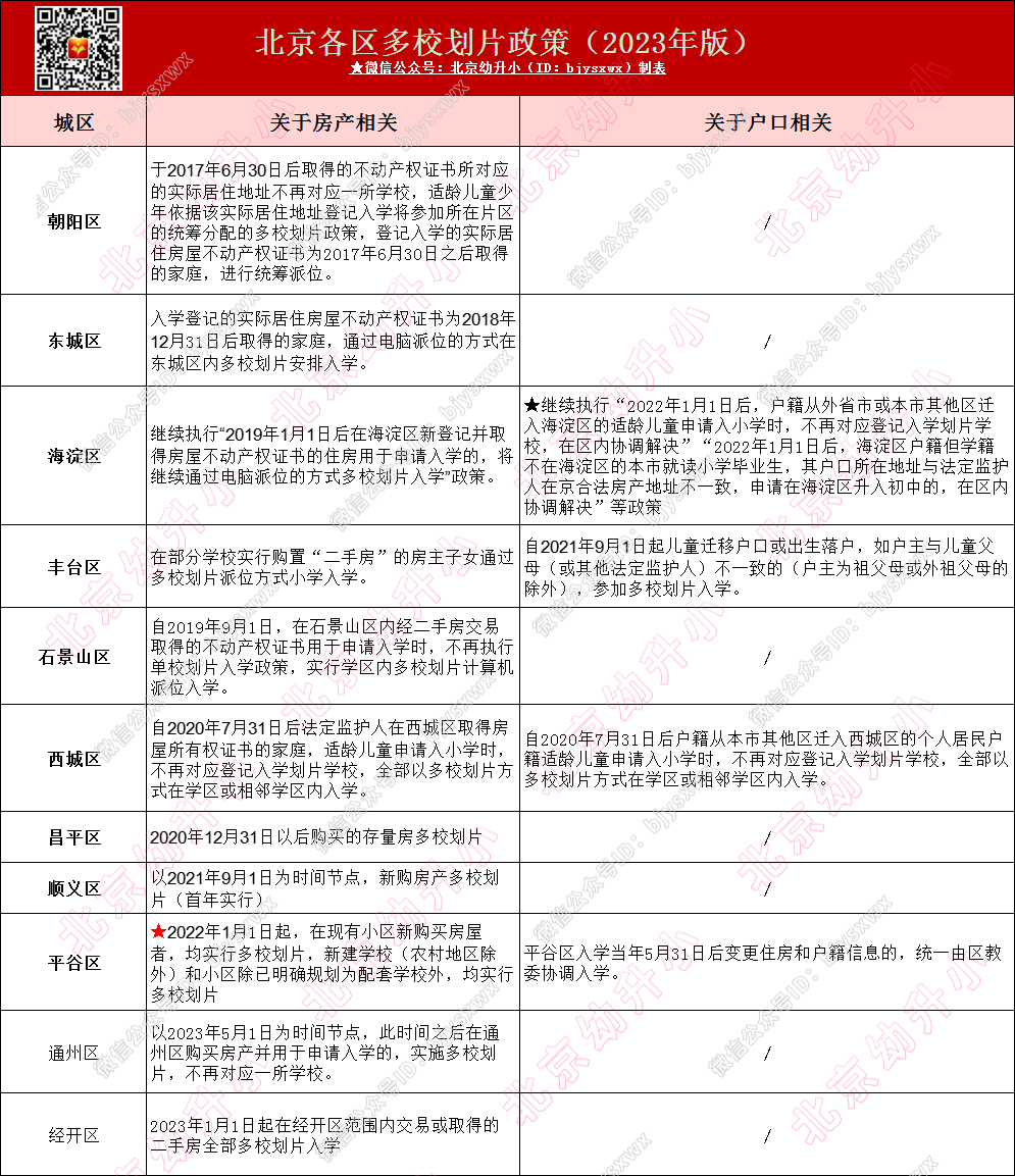
截止目前,11个区实行新购房多校划片政策和4个区实行迁户多校划片政策,具体政策来看下图:

提醒:从目前入学趋势来看,越来越多区将实施新购房多校划片入学及迁户多校划片入学的方式,各位家长购房或迁户要注意如上的时间节点,在固定节点后将多校划片入学!
声明:本文部分素材来源于各区教委官网和招生考试中心,由北京幼升小网团队综合整理制作,如侵权请及时联系删除;如需转载,请注明:文章内容来源于北京幼升小微信公众号(ID:bjysxwx)。

























