2024年入学家长注意啦!目前已有两区公布了社保相关要求,具体要求多长时间?现在要开始准备么?快与北京幼升小网(ID:bjysxwx)一起来看看。
两区明确2024年非京籍社保要求
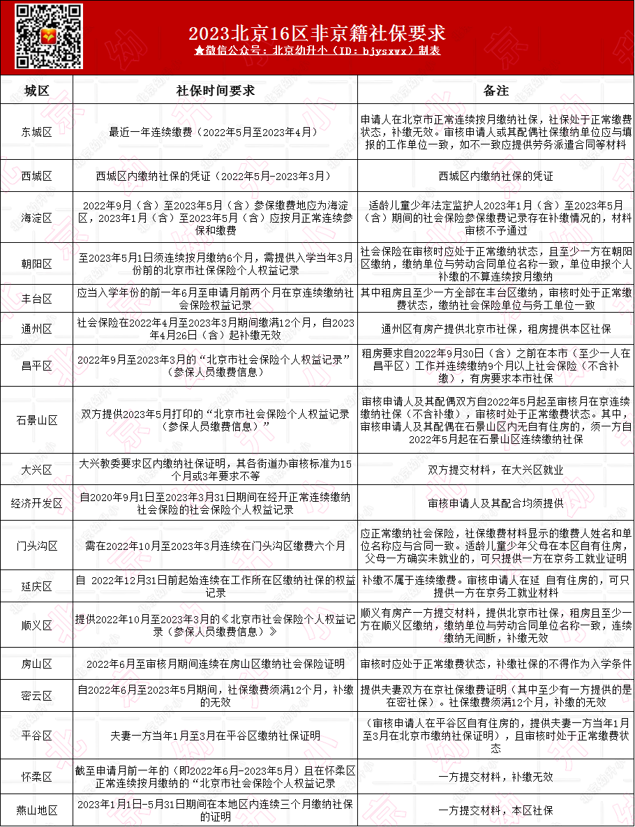
昌平区非京籍社保要求→应自2023年9月30日(含)之前开始,并连续九个月以上(除了社保,其他四证材料也要满足此要求)
房山区长阳镇非京籍社保要求→申请人或其配偶在用人单位上班的提供2023年6月至审核月期间连续在长阳镇缴纳社保,补缴无效(自有房产提供北京市社保)。
各区非京籍入学社保参考这个↓↓

特别提醒,大部分城区都明确说明了社保需要连续缴纳,补缴、断缴无效,家长需要随时核查,以免在幼升小审核时出现不通过的问题!
声明:本文部分素材来源于昌平区招生考试中心、房山教育、各区教委官网、招生考试中心,由北京幼升小网团队综合整理制作,如侵权请及时联系删除;如需转载,请注明:文章内容来源于北京幼升小微信公众号(ID:bjysxwx)。

























