2023年海淀区中关村一小顺义学校致一年级新生及新生家长的一封信相关通知发布,赶紧来看海淀区中关村一小顺义学校开学需做好哪些准备工作。
2023年海淀区中关村一小顺义学校致一年级新生及新生家长的一封信
一年级的新生及新生家长们:
你们好!首先,祝贺您的孩子成为中关村一小顺义学校(原研修中心附小)的一名学生!我们真诚地欢迎您和您的孩子加入我们这个温馨的大家庭。
为确保一年级新生安全、有序、顺利开学,请家长朋友们关注学校微信公众号,留意相关通告、推文,仔细阅读并做好相关工作。我们愿与家长朋友们共同为孩子的健康快乐成长保驾护航!
01
关于入学通知书
7月中下旬,适龄儿童家长会陆续接收录取学校的短信通知。
请您留意自己网上报名时注册所用的手机号码上的手机短信,根据短信提示到网上查询录取结果。(如因系统原因未按时接到短信,也可凭账号和密码登陆系统https://yjrx.bjedu.cn查询录取结果)
02
关于新生培训
时间安排:8月28日、8月29日
学前培训作息时间:上午 08:30-11:20
下午 13:30-15:55
培训内容:
8月29日——相互熟悉(认识班级、认识老师、熟悉同学、熟悉校园、熟悉作息)
8月30日——建立规矩(会问好、会站队、会行走、会坐好、会求助、会交往)
03
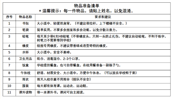
需要准备的物品

请家长登陆“北京市义务教育入学服务平台”携带《录取通知书》纸质版到校报到。
04
温馨提示
关于新生培训的未尽事宜,在建立班级群后,班主任老师还会第一时间与各位家长进行沟通。
05
关于入学准备的建议
由幼儿园到小学过渡,是每一个孩子一生中至关重要的一步。为了让宝贝们更快适应我校的学习、生活,为了让快乐从一开始就在孩子心中扎根,家长朋友们,请跟我来一一看看以下这些准备,您做好了吗?
思想总动员
假期中,请您找合适的时间正式和宝贝进行一次谈话。激发他(她)上学的兴趣,解决他们心中存在的疑虑,使孩子对上学满怀兴奋与期盼。千万别说“这下你可玩不成了!”“到学校叫老师收拾去……”之类的话,那会给孩子心灵蒙上不必要的阴影。您可以告诉孩子,上学后能认更多的字,读更多的书,会讲英语,会计算,会唱许多动听的歌,画许多美丽的画……在那里,你会结识许多新朋友、新老师,他们都会喜欢你。
环境大变样
孩子上学后,家庭是孩子学习的重要场所之一,您不妨从以下几个方面为孩子创设良好的家庭学习环境:
1. 给孩子准备独立的学习小空间。可以是房间的一个角落或单独一个房间,有张属于孩子的小书桌,一个小书柜即可,重在安静、整洁。
2. 为孩子创设学习氛围。孩子在独立阅读、画画的时候,您一定要给孩子创造一个安静的环境,可以在一旁看书、看报,给孩子一种共同学习的氛围。
习惯早培养
良好的习惯将影响孩子的终生。一年级是孩子习惯养成的关键时期,您一定要在入学前重视习惯的培养,建议可以从以下几方面进行培养:
生活习惯
1. 早睡早起,注意午休,保证每天10个小时的睡眠时间,遵守作息常规。
2. 待人热情大方,学会使用文明礼貌用语。
3. 物品放置有序,用完及时归位。
独立处事能力
记住家里的电话号码、家庭住址、父母单位、父母的电话号码。会用简单的一两句话介绍自己和家人。
亲爱的家长朋友,孩子的每一张笑脸都承载着您的殷切希望和美好憧憬!孩子的平安快乐成长是我们共同的心愿!让我们携起手来,一路相伴、一路同行,期许你我用智慧、品质、定力一同浇灌美丽花朵!
声明:本文来源于杨镇中心小学微信号yangzhenxiaoxue,由北京幼升小网整理制作,如有侵权,请及时联系我们删除。

























