2024年北京幼升小入学政策什么时候会发布?2024年北京幼升小入学年龄是否有调整?会放宽吗?2024年北京上小学的入学政策是否会变化?北京幼升小网为您分享2024年北京幼升小入学相关信息。
2024年北京幼升小入学政策什么时候发布
北京幼升小入学政策集中于入学当年四五月发布,一般先发布市教委政策,各区政策随后陆续发布,往年入学政策发布时间当下可先行参考:

温馨提醒:2024年幼升小家长可收藏北京16区2024年幼升小入学政策查询入口(义务教育政策/信息采集/材料审核/小学报名/招生简章),政策发布后我们将及时为您同步。
2024年北京幼升小入学年龄范围
参考2023年北京幼升小适龄儿童入学年龄范围为2016年9月1日—2017年8月31日,2024年幼升小入学年龄范围为2017年9月1日—2018年8月31日。(具体请以实际要求为准)
且目前暂未有入学年龄范围消息。
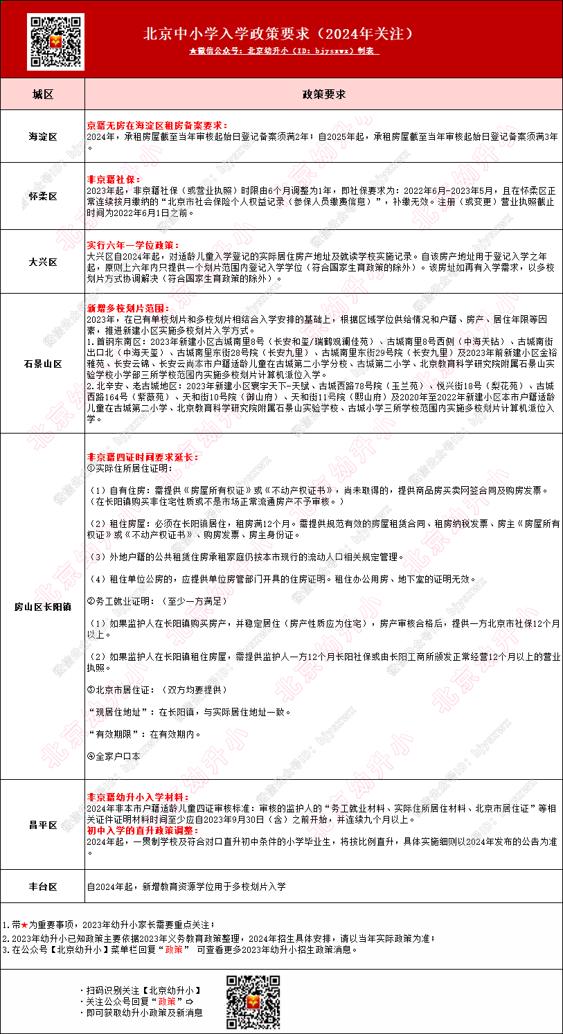
2024年北京幼升小入学政策变化

温馨提醒:2024年入学政策暂未发布,本文参考2023年入学要求整理分享,供2024年家长参考,具体请以入学当年实际要求为准。
声明:本文节选自各城区教育招生考试中心及人民政府官方网站,由北京幼升小网整理制作,如有侵权,请及时联系我们删除。

























