今年又有两区新增实行新购房多校划片政策,目前已扩增到11个城区,想通过买房上对口校的家长可得关注!详细内容赶紧和京京(ID:bjysxwx)来看看!
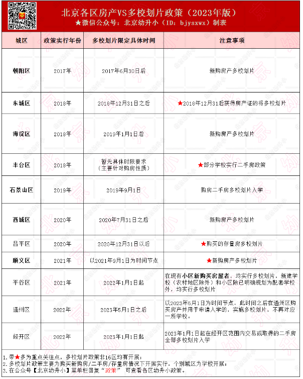
北京11区实行新购房多校划片政策
根据2023年入学政策来看,经开区、通州区首年落地执行新购房多校划片政策,具体要求如下:

从上图看,买房子也不一定能上房产对应小学,超过入学城区规定时间孩子的入学方式或将为多校划片!2024年有可能扩增到更多区,建议幼升小家长重点关注!
声明:本文来源于海淀区教育网站西城区招生教育考试中心、通州区招生教育考试中心、东城区招生考试中心、丰台区招生教育考试中心、昌平区招生教育考试中心、顺义区招生教育考试中心等,由北京幼升小网团队(微信公众号ID:bjysxwx)排版编辑,如有侵权,请联系管理员删除。

























