2024年石景山区非京籍幼升小入学方式是什么?石景山区非京籍幼升小可以就近入学吗?石景山区非京籍租房入学占用房东学位吗?北京幼升小网为您分享石景山区非京籍入学方式及六年一学位占用等内容。
2024年石景山区非京籍幼升小入学方式参考
入学条件:非京籍符合→石景山区非京籍四证入学材料清单审核通过后入学。
入学方式:石景山区非京籍为志愿填报派位入学,详细要求可参考2023年石景山区非京籍幼升小志愿填报。
2024年石景山区六年一学位政策及学位占用详情
六年一学位政策:对于单校划片对口入学的小学,当划片服务学校学位不足时,划片服务范围内每个住房产权地址6年内只能解决购房人一户子女对口入学申请;
九年一学位政策:为九年一贯制义务教育学校的(详细点击查看:2023年幼升小石景山区九年一贯制学校名单),划片服务范围内每个住房产权地址9年内解决购房人一户子女对口入学申请(符合国家生育政策的除外)。
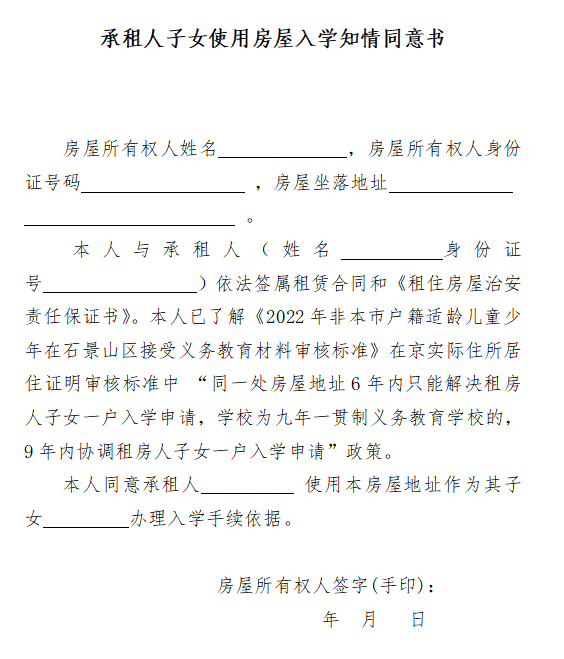
石景山区房东知情同意书提醒及模板下载
为保障房东的合法权益,确保房东已经了解招生政策中涉及房屋出租“同一房屋地址六年解决一户子女入学申请”的规定,同时保证《知情同意书》的真实性和准确性,需要房东本人携带身份证、房产证到街道现场签署。
点击下载:立即下载:石景山区房东知情同意书

房东知情同意书一般在街道办审核阶段,需要房东到场现场签署,建议2024年幼升小家长提前与房东进行协商,本文模板仅供参考,房东知情同意书一般由街道办或信息采集系统提供模板,家长可等2024年模板发布后再签署。
声明:本文来源于北京市义务教育入学服务平台、石景山区教育招生考试中心网站、石景山区教委官方网站、石景山区教委微信公众号,由北京幼升小网排版编辑,若有侵权,请联系我们删除。

























