2024年丰台区非京籍幼升小如何申请二孩同校?丰台区非京籍小学入学两孩同校申请方式是什么?北京幼升小网为您分享相关内容。
2024年非京籍幼升小:丰台区二孩同校申请方法及流程参考
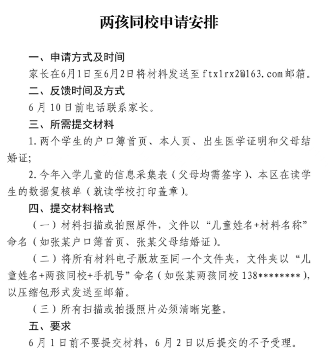
因2024年入学政策暂未发布,参考往年二孩同校安排,丰台区非京籍家长需要提供两个孩子的户口簿首页、本人页、出生证明、父母结婚证明、今年入学儿童的信息采集表、本区在读学生的数据复核表。

温馨提醒:
1.丰台区非京籍家长现阶段需谨慎核对材料,详细可查看2024年幼升小非京籍租房入学指南:入学材料、入学条件、入学注意事项;
2.2024年入学政策暂未发布,本文参考往年整理,具体请以入学当年实际要求为准。
声明:本文来源于丰台区教育考试中心,由北京幼升小网团队排版编辑,如有侵权,请及时联系管理员删除。

























