大多数家长不清楚——北京幼升小多区明确执行学位限制!2024年入学或将延续实施...哪些区实施?学位占用怎么办?如何查询?事关孩子入学,北京幼升小网团队为您梳理。租房买房家长都要看到最后~
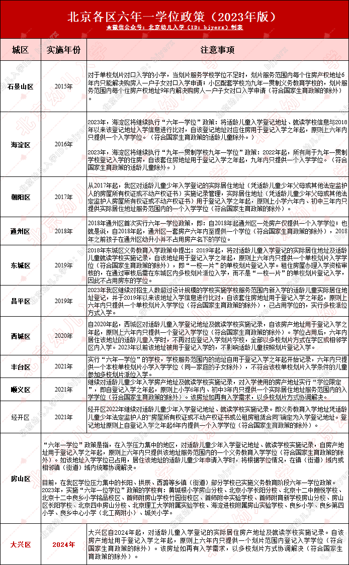
六年一学位政策抢先看
幼升小家长注意!与学位有关的政策就是六年一学位政策,简单来说就是一套房子使用上学后,六年后才能释放新的学位(符合国家生育政策二胎、三胎除外)!到底哪些区实施了?具体参考如下:

提醒:2024年幼升小及之后入学的家长注意以下几点——
-
六年一学位政策并非16区都有,大兴区已明确在2024年起开始实施,2024年或将有12区延续实施六年一学位政策,其他城区家长也要重点关注 -
各区实行“六年一学位”政策的时间不同(西城区2020年、朝阳区2017年…)
-
学位政策不往前追溯,海淀区2016年开始实行“六年一学位”政策,比如家长2015年在海淀区办理登记入学,那时没有实行该项政策,是不影响该套房产学位的
-
符合计划生育的孩子不受学位影响,所以二胎、三孩等的家庭不必担心
声明:本文内容综合整理于海淀区教育招生考试中心、西城区教育招生考试中心、朝阳区教育招生考试中心、东城区教育招生考试中心、通州区教育招生考试中各区教委官网、各区招生考试中心官网、北京日报微信公众号,由北京幼升小网综合整理制作,转载请注明来源和出处,否则追究法律责任。

























