提前打算!海淀区幼升小入学要求有哪些?!2024年京籍非京籍家长速看!北京幼升小网团队整理了详细内容,一起来看~
海淀区入学要求抢先看
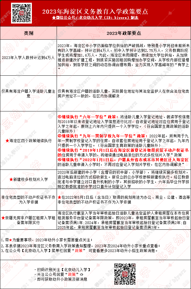
依据2023年入学情况,海淀区幼升小政策要点有六年一学位政策、新购房多校划片政策等入学要求,各位家长务必提前搞清楚,具体参考如下(实际以入学当年要求为准)。

划重点:以上政策的2024年或将延续实施,各位家长务必提前了解!
除此之外,2024年,京籍无房在非户籍区租房入学,承租房屋截至当年审核起始日登记备案须满2年;自2025年起,承租房屋截至当年审核起始日登记备案须满3年;

























