2024年北京幼升小多区实行六年一学位政策,幼升小家长如何查询入学房产是否还有入学学位?怎么查询入学房产是否还有入学指标?北京幼升小网为您分享六年一学位查询方法详细内容。
2024年北京幼升小各区入学房产剩余学位查询方法汇总
2024年北京幼升小六年一学位政策是什么
截至目前,2024年幼升小已有12个城区实行六年一学位政策,由于各区对于学位占用详细要求不一致,您可以对照2024年北京幼升小各区六年一学位政策详细说明,附学位占用情况及学位查询方式参考。
海淀区学位占用查询方法
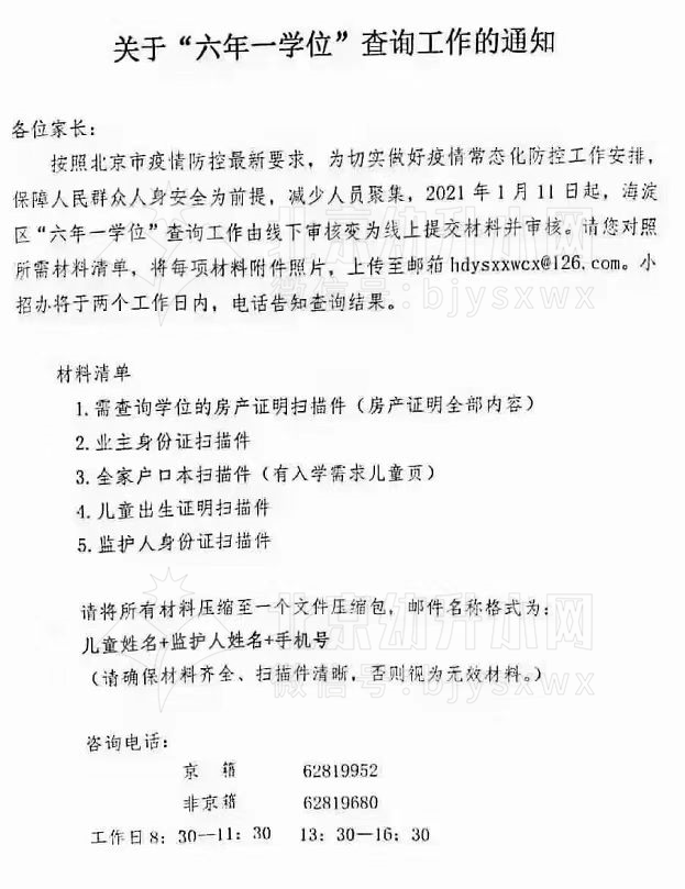
海淀区六年一学位查询方法如下:

温馨提醒:根据查询工作通知来看,海淀区家长需要将(房产证、业主身份证、全家户口本、儿童出生证明和监护人身份证)的扫描件准备好,按要求上传至邮箱。以上为往年学位查询系统,具体情况请以实际为准。
通州区学位占用查询方法
通州区家长请通过通州区学位查询系统:2024年幼升小通州区六年一学位查询系统入口及查询流程查询学位占用情况。

北京幼升小网团队提醒:
- 通过六年一学位查询系统进行学位查询,会对每一次查询进行数据记录,请提供适龄儿童、监护人真实信息,如儿童姓名、监护人姓名和监护人电话。请您输入真实有效的地址进行查询。
- 一个儿童身份证件可最多查询三个地址信息,一天超过三次将无法查询。请监护人根据家庭实际情况进行查询。
- 适龄儿童监护人切勿委托他人进行查询操作,防止信息被他人冒用或利用,影响学位查询。
- 任何社会机构不得利用此系统进行影响小学入学招生秩序的行为,如造成不良后果,将追究其法律责任。
其它城区学位占用查询方法
其他城区目前暂无官方查询方式,各位家长可以参考以下方式查询了解学位占用情况:
1.购房时,询问房东,房子六年内是否有占用过入学名额。
2.去居委会/街道办了解,如果有租户想上片内学校需要居委会/街道办登记备案。
3.请房东协助查询,可前往户籍派出所进行所在户口查询,看是否有适龄儿童的户口在房屋内,由此判断该房屋六年内是否占用过入学名额。
温馨提醒:2024年幼升小入学政策将于4、5月发布,您可以收藏北京16区2024年幼升小入学政策查询入口(义务教育政策/信息采集/材料审核/小学报名/招生简章),政策发布后将及时为您同步。
声明:本文来源于北京市义务教育入学服务平台各区政府网站、各区教委、各小学微信公众号,由北京幼升小网团队整理制作,如有转载,请联系我们删除。

























