2024年北京幼升小入学政策什么时候发布?北京市各区新小学入学政策大概什么几月能出来?2024年北京幼升小入学政策变化大吗?有哪些新变化?北京幼升小网参考近几年入学政策发布时间供您参,提前准备。
2024年北京幼升小16区政策发布时间参考
北京幼升小入学政策集中于入学当年四五月发布,一般先发布市教委政策,各区政策随后陆续发布,往年入学政策发布时间当下可先行参考:

温馨提醒:2024年幼升小家长可收藏北京16区2024年幼升小入学政策查询入口(义务教育政策/信息采集/材料审核/小学报名/招生简章),政策发布后我们将及时为您同步。
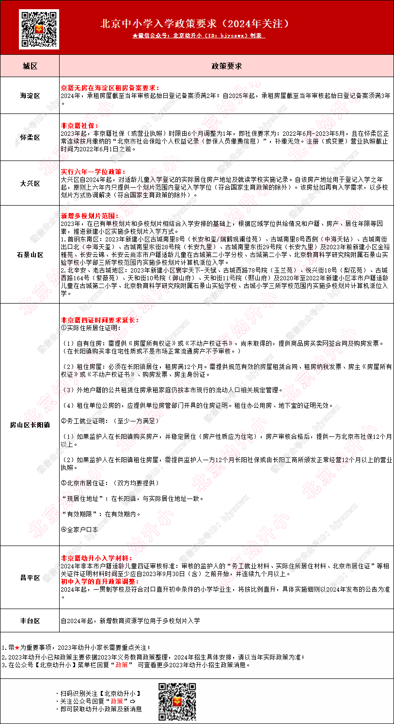
2024年北京幼升小入学政策变化参考

温馨提醒:2024年入学政策暂未发布,本文参考2023年入学要求整理分享,供2024年家长参考,具体请以入学当年实际要求为准。
声明:本文节选自各城区教育招生考试中心及人民政府官方网站,由北京幼升小网整理制作,如有侵权,请及时联系我们删除。

























