2024年北京幼升小入学政策什么时候发布?北京幼升小入学政策有哪些新要求?小学招生简章信息从哪可以获取?北京幼升小网为您分享2024年入学相关信息。
2024年北京小学入学政策什么时候发布
北京幼升小入学政策集中于入学当年四五月发布,一般先发布市教委政策,各区政策随后陆续发布,往年入学政策发布时间当下可先行参考:

2024年北京幼升小入学政策变化参考
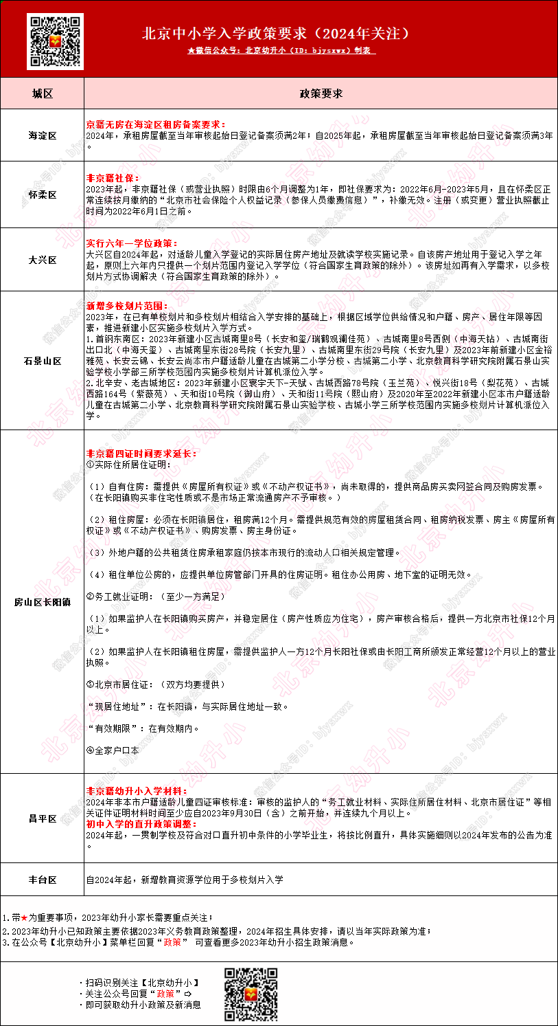
2024年北京幼升小多项政策变化已在2023年政策中说明,详细要求可参考下图:

2024年北京16区小学招生简章查询入口
小学招生简章一般集中于入学当年五月底开始陆续发布,由于信息较为分散,建议您收藏2024年北京16区小学招生简章汇总,我们会及时为您同步各区各小学招生简章。
温馨提醒:2024年入学政策暂未发布,本文参考2023年入学要求整理分享,供2024年家长参考,具体请以入学当年实际要求为准。
声明:本文节选自各城区教育招生考试中心及人民政府官方网站,由北京幼升小网整理制作,如有侵权,请及时联系我们删除。

























