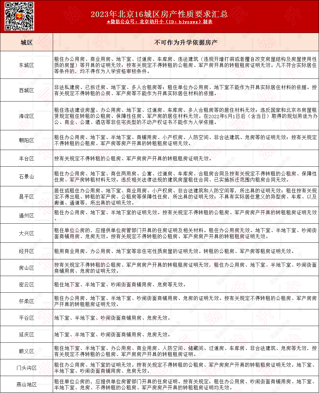
2024年家长注意,有些房产性质不能办理幼升小,如有“踩雷”或将影响审核,赶紧和京京(ID:bjysxwx)一起来看看详细内容。
不能办理入学的房产性质
以下内容根据2023年入学要求整理,供2024年幼升小家长参考准备:

(对照查看)
提醒:
①个别城区小产权房(如朝阳区、昌平区)等也说明不能作为入学依据,2024年家长需尽快核查;
②共有产权住房属于产权类住房,与其他普通商品住房入学政策一致,是可以作为入学依据的;
③每个区要求不尽相同,一般是违建房、转租公租房、军产房、商业用房、地下室等不能作为入学依据,具体以入学当年实际要求为准。
声明:本文素材来源于各区教委官网、招生考试中心,由北京幼升小网团队(微信公众号ID:bjysxwx)排版整理编辑,如有转载,请注明详细来源。

























