2023-2024学年第一学期海淀人大附中初二期中语文试卷公布!想知道海淀区人大附中初二期中语文考试试卷考了什么内容?北京幼升小网团队为您分享相关内容。
2023-2024学年第一学期海淀人大附中初二期中语文试卷











2023-11-03 14:20|编辑: 佳佳|阅读: 1481
摘要
2023-2024学年第一学期海淀人大附中初二期中语文试卷公布!想知道海淀区人大附中初二期中语文考试试卷考了什么内容?北京幼升小网团队为您分享相关内容。
2023-2024学年第一学期海淀人大附中初二期中语文试卷公布!想知道海淀区人大附中初二期中语文考试试卷考了什么内容?北京幼升小网团队为您分享相关内容。










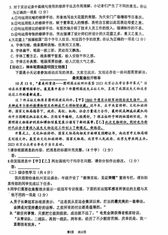
2025年海淀区中关村第四小学登记报名现场报道
2025年海淀区翠微小学主校区小学入学通知书
2025年海淀区七一小学入学通知书
2026年海淀区幼升小预计招生多少人?近四年各小学校招生计划数参考
海淀区首都师范大学附属中学换帅:新校长履新开启教育新篇章
0
收藏
微信扫一扫分享
微信里点“发现”
扫一下二维码便可将本文分享至朋友圈
上一篇:海淀区北部永丰地区新建小学项目建设进展,位于西北旺镇总建筑面积为13700m²
下一篇:海淀区2023-2024学年度第一学期初二数学期中考试试卷
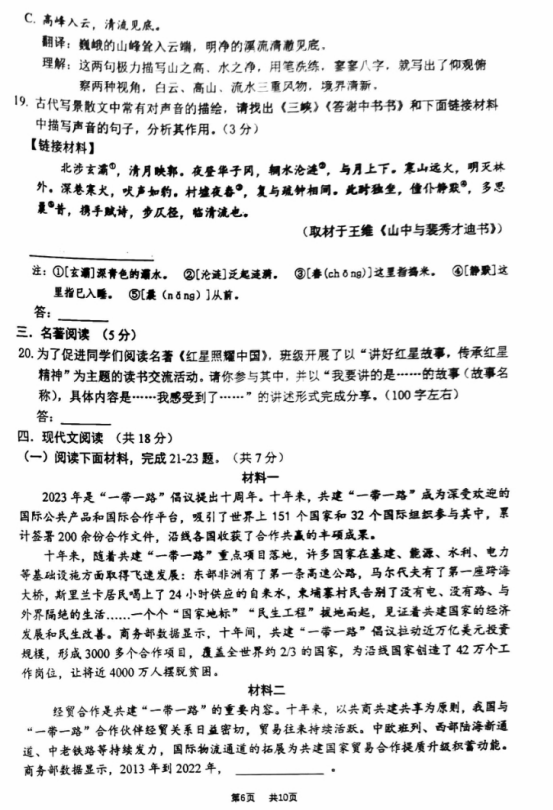
没有更多了