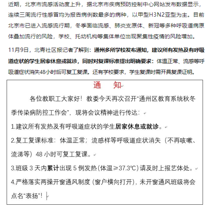
注意!通州多所学校发布通知,建议所有发热及有呼吸道症状的学生居家休息或就诊,同时对复课标准提出明确要求:体温正常、流感等呼吸道症状消失48小时后可复工复课。还有学校要求,学生复课时需开具复课证明。。北京幼升小网团队为您分享相关内容。
通州区多校紧急通知:这类症状学生建议居家
多校紧急通知:患此症状需居家


声明:本文来源于首都教育、各区教育招生考试中心,由北京幼升小网排版编辑,若有侵权,请联系我们删除。

2023-11-10 16:48|编辑: 佳佳|阅读: 455
摘要
注意!通州多所学校发布通知,建议所有发热及有呼吸道症状的学生居家休息或就诊,同时对复课标准提出明确要求:体温正常、流感等呼吸道症状消失48小时后可复工复课。还有学校要求,学生复课时需开具复课证明。
注意!通州多所学校发布通知,建议所有发热及有呼吸道症状的学生居家休息或就诊,同时对复课标准提出明确要求:体温正常、流感等呼吸道症状消失48小时后可复工复课。还有学校要求,学生复课时需开具复课证明。。北京幼升小网团队为您分享相关内容。
多校紧急通知:患此症状需居家


声明:本文来源于首都教育、各区教育招生考试中心,由北京幼升小网排版编辑,若有侵权,请联系我们删除。
升级为九年一贯制学校!通州区宋庄镇中心小学更名为宋庄实验学校
2025年通州区运河中学附属小学入学通知书
2025年北京市通州区贡院小学入学通知书
2025年北京市通州区后南仓小学紫运校区小学入学通知书
2026年通州区小学招生简章大汇总
0
收藏
微信扫一扫分享
微信里点“发现”
扫一下二维码便可将本文分享至朋友圈
上一篇:持续更新!北京各城区中小学在校作息时间表汇总(早读、上学放学、课后服务、晚自习等时间安排)
下一篇:海淀区北师大三附中数学和信息学素养提升班开始招生!附报名入口网址
没有更多了