近日,教育部公布首届全国特殊教育教师教学基本功展示和融合教育优秀教育教学案例遴选结果。经省级教育行政部门推荐、专家网络评审和会议评审,确定了61项全国特殊教育教师教学基本功展示案例和102项全国融合教育优秀教育教学案例。
首届全国特殊教育教师教学基本功展示案例名单





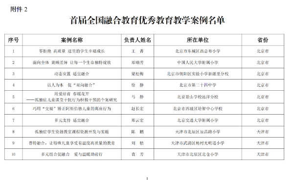
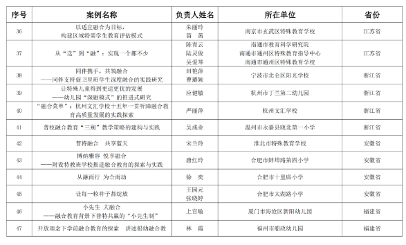
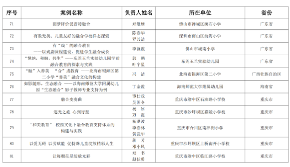
首届全国融合教育优秀教育教学案例名单









全国特殊教育教师教学基本功展示和融合教育优秀教育教学案例遴选活动是对党的二十大“强化特殊教育普惠发展”战略部署的积极响应,是贯彻落实《“十四五”特殊教育发展提升行动计划》的有力举措,也是特殊教育领域落实立德树人根本任务、持续提升育人质量的集中展示。活动将对进一步深化特殊教育课程教学改革、提升教师特殊教育能力、丰富特殊教育数字资源发挥重要作用,对推进“十四五”以及今后一个时期全国特殊教育高质量发展、建设教育强国产生积极而深远的影响。
自2022年开始,全国特殊教育教师教学基本功展示和融合教育优秀教育教学案例遴选活动每两年开展一次,遴选的典型成果将作为国家中小学智慧教育平台优质教育资源,供广大师生、家长学习使用。
声明:本文来源于微言教育微信号jybxwb,由北京幼升小网团队排版编辑,如有侵权,请及时联系管理员删除。

























