2024年门头沟区幼升小网上报名入口是什么?门头沟区小学入学报名什么时候启动?门头沟区2024年入学政策什么时候发布?北京幼升小网为您分享门头沟区入学政策及信息采集相关信息。
2024年门头沟区幼升小网上报名入口及报名时间参考
2024年门头沟区网上报名时间暂未公布,结合往年来看,一般在入学当年5月进行网上报名(具体请以实际情况为准)。
北京小学入学信息采集入口为:北京16区2024年幼升小信息采集系统入口、操作流程、常见问题...(选择您“门头沟区”——“人群”入口)
2024年门头沟区幼升小信息采集时间参考(具体请以2024年要求为准):

2024年门头沟区幼升小入学政策发布时间参考
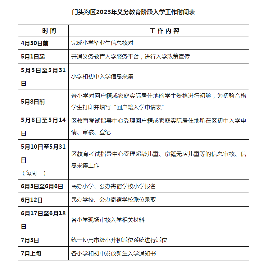
参考近几年,北京市义务教育政策、门头沟区入学政策集中于四月中下旬发布,详细时间可参考下图:

北京市义务教育入学政策发布后关注:
1.入学适龄儿童年龄范围;
2.信息采集开始时间;
3.非京籍仍需提供四证。
门头沟区幼升小入学政策发布后关注:
1.门头沟区政策具体要求;
2.门头沟区信息采集时间节点
3.幼升小入学流程。
4.2025年幼升小家长可关注是否有政策变化,提前做好准备。
温馨提醒:2024年入学政策暂未发布,本文参考2023年要求整理,具体请以实际情况为准。
声明:本文来源于门头沟教育招生考试中心微信公众号,由北京幼升小网整理制作,如有侵权,请及时联系我们删除。

























