2026年北京小升初政策重点要求、入学政策变化关注,覆盖北京12区,多种政策、条件下小升初将以多校划片方式入学,本文整理各区详情,建议2026年北京小升初家长在最新入学政策发布前重点关注。
北京2026年小升初政策查询入口
北京小升初入学政策将在4月底陆续发布,家长可收藏查看北京16区2026年幼升小小升初入学政策查询入口(义教政策/信息采集/材料审核/招生简章/小学报名);
北京小升初多校划片方式大盘点
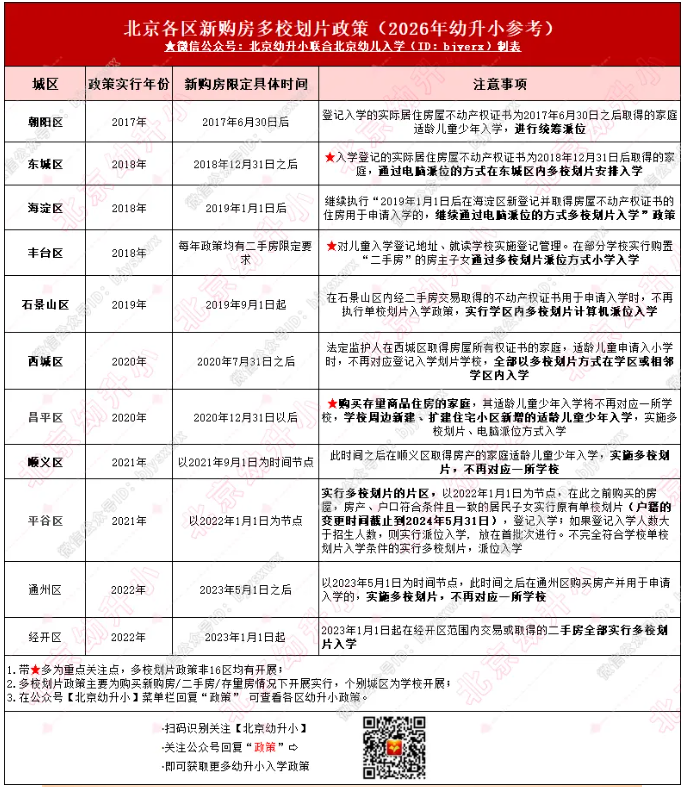
新购房多校划片政策
截至目前,北京有11个城区实行新购房多校划片政策,在城区执行新购房多校划片时间点后取得房产证的不再直接进入单校划片对口小学,通过多校划片方式入学,且各区时间点、政策详情不同:

温馨提醒:在限定日前已购房产,参加2026年小升初时仍然可以通过单校划片入学,但是限定日后新购房产,只能通过多校划片派位入学,所以想要依据房产升学的孩子家长注意了,一定要提前明确房产情况,以免在2026小升初填报志愿时出现问题,影响孩子升学。
户籍变更后实行多校划片
➤西城区
2020年7月31日后户籍从本市其他区迁入西城区的个人居民户籍适龄儿童申请入小学时,不再对应登记入学划片学校,全部以多校划片方式在学区或相邻学区内入学。
➤海淀区
继续执行“2022年1月1日后,户籍从外省市或本市其他区迁入海淀区的适龄儿童申请入小学时,不再对应登记入学划片学校,在区内协调解决”“2022年1月1日后,海淀区户籍但学籍不在海淀区的本市就读小学毕业生,其户口所在地址与法定监护人在京合法房产地址不一致,申请在海淀区升入初中的,在区内协调解决”等政策。
➤丰台区
自2021年9月1日起,儿童迁移户口或出生落户,如户主不是儿童父母(或其他法定监护人)、祖父母或外祖父母的,参加多校划片派位入学。
➤门头沟区
小学毕业生因棚户区改造和山区规划调整等特殊原因导致家庭住址在区内变动的,可以申请到家庭新住址所对应的学校入学。学校接收确有困难的,由区教委协调其他学校解决。
注意:门头沟区2025年起,由于学龄人口增长,逐步推动南部城区小升初采用多校划片入学的方式,学生填报志愿随机派位确定入学初中校。
➤平谷区
依据就近原则,根据适龄儿童少年人数、学校分布、学校规模,划定学校服务范围。适龄儿童少年凭户口簿及《房屋所有权证》或《不动产权证书》等相关材料办理入学手续。住房和户籍的变更时间截止到2025年5月31日,住房的变更日期以《房屋所有权证》或《不动产权证书》上登记的日期为准;尚未取得《房屋所有权证》或《不动产权证书》的,以商品房买卖网签合同约定的交房日期或其他有效材料上的日期为准。凡在2025年5月31日后变更住房和户籍信息的,统一由区教委协调入学。
转学生入学方式为多校划片
➤丰台区
自2023年9月1日起,小学阶段转入的学生,初中入学时通过多校划片派位方式入读初中。
新建校入学方式为多校划片
➤海淀区
2020年后新建的中小学(含增设的初中部、小学部),继续实施多校划片,通过电脑派位的方式招收新生。新设立的公办学校参照新建校执行。经区教委批准与中学建立对口直升机制的小学,其新招收的小学生,六年后毕业升学按照区教委批准的中学对口直升计划登记入学。
➤丰台区
自2024年起,新增教育资源学位原则上用于多校划片入学。
温馨提醒:北京目前多区执行多校划片方式入学,小升初家长请务必提前关注,为孩子进行合理入学规划。

























