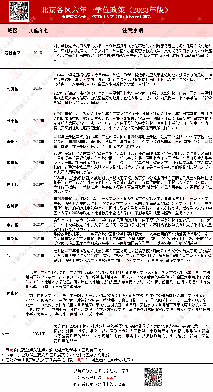
2024年北京幼升小多区实行六年一学位政策!涉及到学位占用情况!您知晓非京籍租房上学还用租住有学位的房产吗?北京幼升小网团队为您分享相关内容。
2024年北京幼升小部分区实行六年一学位政策
通俗来讲,六年一学位是指自政策开始实施起,六年内一所房产只有一个上学名额,二胎除外。
自2024年起,大兴区实施六年一学位政策,那么北京就有12区实施六年一学位政策,具体如下:

温馨提示:2024年幼升小注意以下几点——

2024-01-29 15:54|编辑: 佳佳|阅读: 931
摘要
2024年北京幼升小多区实行六年一学位政策!涉及到学位占用情况!您知晓非京籍租房上学还用租住有学位的房产吗?北京幼升小网团队为您分享相关内容。
2024年北京幼升小多区实行六年一学位政策!涉及到学位占用情况!您知晓非京籍租房上学还用租住有学位的房产吗?北京幼升小网团队为您分享相关内容。
通俗来讲,六年一学位是指自政策开始实施起,六年内一所房产只有一个上学名额,二胎除外。
自2024年起,大兴区实施六年一学位政策,那么北京就有12区实施六年一学位政策,具体如下:

温馨提示:2024年幼升小注意以下几点——
声明:本文内容综合整理于北京市教委官网、北京市义务教育入学服务平台、各区教委官网、各区招生考试中心官网,由北京幼升小网团队整理制作,如有转载,请联系我们删除。
抓紧收藏:2024年北京幼升小小升初入学政策查询入口
0
收藏
微信扫一扫分享
微信里点“发现”
扫一下二维码便可将本文分享至朋友圈
上一篇:警告!2024年幼升小入学政策、信息采集何时进行?错过将没法上学
下一篇:2024年北京幼升小16区入学政策查询入口
没有更多了