外地户口在北京经济技术开发区租房幼升小需要提供哪些材料?报名流程及方式是什么?经开区非京籍涉及六年一学位政策吗?北京幼升小网为您分享北京经济技术开发区非京籍入学条件及入学方式等内容。
2024年北京经济技术开发区非京籍幼升小租房入学指南
入学条件:非京籍符合→北京经济技术开发区非京籍四证入学材料清单审核通过后入学。
入学方式:非京籍自有住房家长根据小学招生简章招生范围报名,租房家长需按时到教委指定学校登记入学。
2024年北京经济技术开发区六年一学位政策及学位占用详情
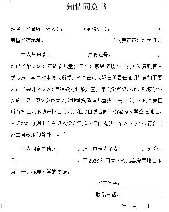
六年一学位政策:自2022年起,对适龄儿童少年入学登记地址、就读学校实施记录。即义务教育入学地址凭适龄儿童少年法定监护人的房屋所有权证或不动产权证书或公租房租赁合同确定为入学登记地址。登记地址原则上自登记入学之年起6年内提供一个入学学位(符合国家生育政策的除外)。


提醒:房东知情同意书一般在街道办审核阶段,需要房东到场现场签署,建议2024年幼升小家长提前与房东进行协商,本文模板仅供参考,房东知情同意书一般由街道办或信息采集系统提供模板,家长可等2024年模板发布后再签署。

























