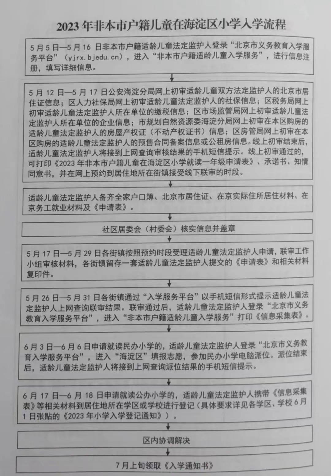
2024年外地户口在海淀区信息采集、民办小学报名、公办小学登记入学分别在什么时候启动?海淀区非京籍有哪些关键入学流程?如何不错过2024年海淀区小学入学报名?北京幼升小网为您分享2023年非本市户籍儿童在海淀区小学人学流程图,供2024年幼升小家长提前参考。
2024年海淀区非京籍小学入学流程图参考

温馨提醒:本图及时间节点为2023年要求,2024年家长参考了解,具体请以2024年要求为准。
2024年海淀区非京籍幼升小入学问答及入学须知参考


温馨提醒:海淀区2024年入学政策将于四五月发布,详情可查看2024年海淀区幼升小入学政策大汇总:入学工作意见、非京四证审核、信息采集、入学流程、招生简章等(政策发布后,我们将及时为您同步)

























