2024年北京幼升小新购房可以上小学吗?新购房产入学会有哪些影响?北京幼升小11区实行新购房多校划片政策,北京幼升小网为您分享各区详情。
2024年北京幼升小11区执行新购房多校划片政策
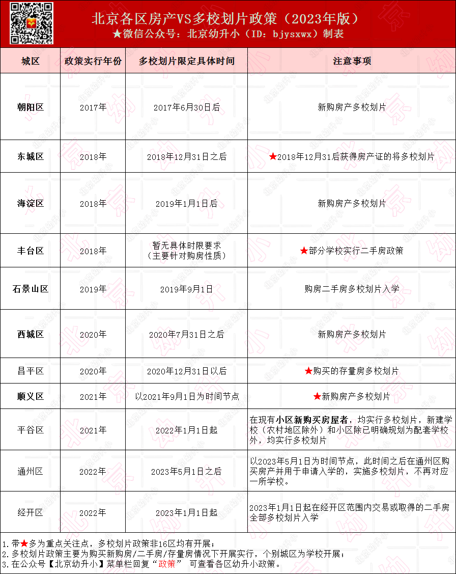
截止到目前,北京共有11个城区实行新购房多校划片政策,如海淀区1911,西城区0731等,各区实行时间不同具体如下:

温馨提醒:
1.除新购房外,多区落户/迁户也会影响入学方式,各区要求可查看2024年幼升小北京各区新迁户多校划片政策汇总;
2.本文参考2023年政策整理,具体请以入学当年实际要求为准。

2024-04-22 09:41|编辑: 雪儿|阅读: 835
摘要
2024年北京幼升小新购房可以上小学吗?新购房产入学会有哪些影响?北京幼升小11区实行新购房多校划片政策,北京幼升小网为您分享各区详情。
2024年北京幼升小新购房可以上小学吗?新购房产入学会有哪些影响?北京幼升小11区实行新购房多校划片政策,北京幼升小网为您分享各区详情。
截止到目前,北京共有11个城区实行新购房多校划片政策,如海淀区1911,西城区0731等,各区实行时间不同具体如下:

温馨提醒:
1.除新购房外,多区落户/迁户也会影响入学方式,各区要求可查看2024年幼升小北京各区新迁户多校划片政策汇总;
2.本文参考2023年政策整理,具体请以入学当年实际要求为准。
声明:本文信息来源于北京市义务教育入学服务平台、各区招生教育考试中心、各区政府门户网站,由北京幼升小网团队排版编辑,若有侵权,请联系管理员删除。
北京各区、各小学招生人数及招生计划往年数据参考!2025年北京幼升小学位会扩增吗
2025年北京幼升小各区超龄儿童入学要求汇总(京籍、非京籍申请必看)
【权威发布】2025年北京16区义务教育入学政策汇总
北京市教育委员会关于印发2025—2026学年度各级各类学校校历的通知
北京市教育委员会关于2025年义务教育阶段入学工作的意见
0
收藏
微信扫一扫分享
微信里点“发现”
扫一下二维码便可将本文分享至朋友圈
上一篇:什么时候出?何时公布?北京16区2024年幼升小入学政策公布时间一览
下一篇:2024年门头沟区幼升小京籍非京籍信息采集报名入口!外地户口能报名哪些小学
没有更多了