重磅消息!昌平区2025年入学数据调查公布,必须参加!各区幼升小入学数据调查新动态来了!北京家长,赶紧跟北京幼升小(ID:bjysxwx)京京一起看↓
2025年小学入学数据调查动态
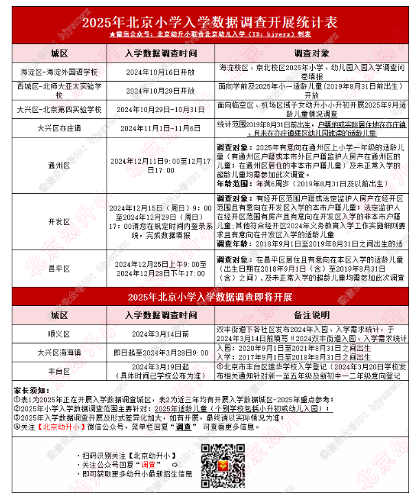
2025年小学入学数据调查多区陆续开展,其中开发区还在进行中(29日截止),通州区、亦庄镇已结束(如错过建议及时联系教委确认),其它城区可能开展调查,可参照如下↓

2025年北京各区、小学入学数据调查开展时间不同!明年入学家长一定要在入学城区规定时间范围内,依据系统提示填报真实,有效的入学相关信息!

另外,明年入学家长注意,截至目前,多区、小学已陆续进行小学入学数据调查工作!如您错过入学数据调查,点击看→查看各区教委电话,抓紧时间咨询解决办法!

























