2026年燕山地区非京籍幼升小可提前关注!燕山地区非京籍四证中的在京务工就业证明、在京实际居住证明、全家户口簿、北京市居住证分别有哪个部门审核?燕山地区非京籍四证是线上审核还是线下现场审核?2026年燕山地区非京籍四证审核标准是什么?北京幼升小网为您分享燕山地区非京籍四证详细要求及审核部门相关信息。
2026年幼升小燕山地区非京籍四证审核部门参考
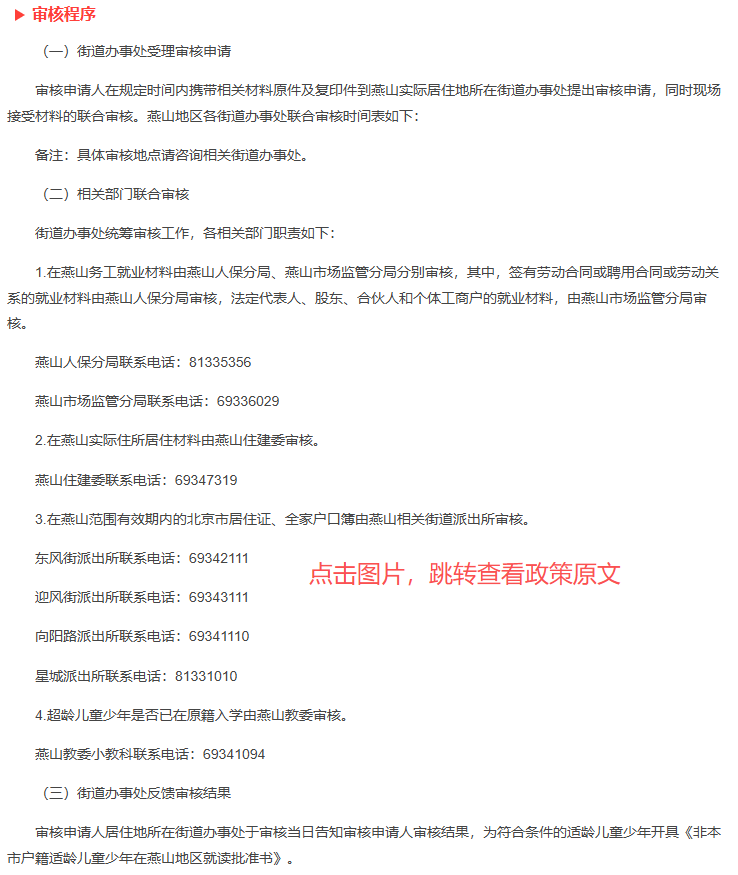
参考2025年燕山地区非本市户籍适龄儿童少年入学审核实施细则中说明,燕山地区非京籍四证审核部门:
1.在燕山务工就业材料由燕山人保分局、燕山市场监管分局分别审核,其中,签有劳动合同或聘用合同或劳动关系的就业材料由燕山人保分局审核,法定代表人、股东、合伙人和个体工商户的就业材料,由燕山市场监管分局审核。
2.在燕山实际住所居住材料由燕山住建委审核。
3.在燕山范围有效期内的北京市居住证、全家户口簿由燕山相关街道派出所审核。
4.超龄儿童少年是否已在原籍入学由燕山教委审核。
2026年燕山地区非京籍四证要求
因2026年燕山地区非京籍四证大部分材料有时限要求,您可以参考↓进行准备,如您有材料、政策、流程等入学疑问可点击咨询:

温馨提醒:
1.本文参考2025年入学政策整理,具体请以2026年实际要求为准;《2026年幼升小必备材料办理指南&模板》可查看办理方法、模板、办理注意事项等重要信息。
2.北京多区实行新购房多校划片、六年一学位等政策,建议家长早日参考、准备。
3.燕山地区各类人群入学材料要求可参考2026年北京16区幼升小各类户籍入学材料要求清单汇总(京籍、非京籍、按京籍对待、超龄等)


























