2026年大兴区非京籍幼升小各乡镇(街道)需结合区域实际制定审核细则,四证要求存在差异。入学需提前备好务工就业材料、实际居住证明、全家户口簿及北京市居住证,材料需真实有效且满足期限要求,补缴、转租违规房屋等情况均可能影响审核。本文整理各乡镇差异要点与准备方法,帮助家长避开常见误区,为孩子顺利入学做好充分准备。
2026年大兴区非京籍幼升小各乡镇审核要求不同
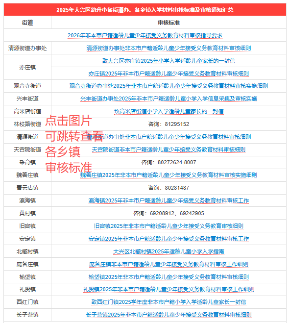
大兴区2026年各乡镇审核集中在入学当年五月初发布,当下2026年家长可提前参考2025年要求,查询您所在乡镇方法如下:
各乡镇非京四证审核标准查询
大兴区各乡镇非京籍四证审核标准查询入口:2026年大兴区幼升小各乡镇、街道办入学材料审核标准及审核通知汇总(非京籍、按京籍对待、超龄等)
电话咨询非京四证审核标准
您可以提前向您所在乡镇进行电话咨询:2026年幼升小大兴区各街道、镇教委联系方式


























