2026年通州区小学入学数据调查常见问答重磅出炉,针对家长关心的核心问题逐一回应。明确调查对象为2020年8月31日前出生的适龄儿童及超龄儿童,详解材料准备、信息修改、房屋信息填报等操作要点,同时提供咨询电话与平台留言两种求助方式,帮家长避开填报误区,高效完成登记。
通州区2026年小学入学儿童数据调查常见问答
点击进入填报入口:2026年通州区小学入学儿童数据调查通知填报入口
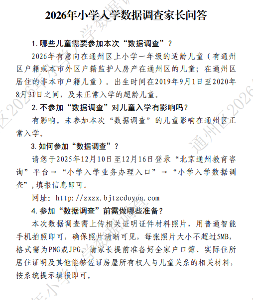
01 哪些儿童需要参加本次“数据调查”?
2026年有意向在通州区上小学一年级的适龄儿童(有通州区户籍或本市外区户籍监护人房产在通州区的儿童;在通州区居住的非本市户籍儿童)。出生时间在2019年9月1日至2020年 8月31日之间,及未正常入学的超龄儿童。
02 不参加“数据调查”对儿童入学有影响吗?
有影响。未参加本次“数据调查”的儿童影响在通州区正常入学。
03 如何参加“数据调查”?
请您于2025年12月10日至12月16日登录“北京通州教育咨询”平台→“小学入学业务办理入口”→“小学入学数据调查”,填报信息即可。
04 参加“数据调查”前需做哪些准备?
本次数据调查需上传相关证明证件材料照片,用普通智能手机拍照即可,确保照片清晰可见,每张照片大小不超过5MB,格式需为PNG或JPG。请家长提前准备好全家户口簿、实际住所居住证明及其他能够佐证房屋所有权人与儿童关系的相关材料,按系统提示填报即可。
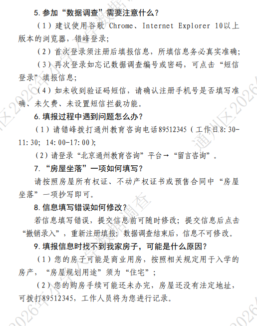
05 参加“数据调查”需要注意什么?
(1)建议使用谷歌 Chrome、Internet Explorer 10以上版本的浏览器,错峰登录;
(2)首次登录须注册后填报信息,所填信息务必真实准确;
(3)再次登录如忘记数据调查编号或密码,可点击“短信登录”填报信息;
(4)如未收到验证码短信,请确认注册手机号是否填写准确、未欠费、未设置短信拦截功能。
06 填报过程中遇到问题怎么办?
(1)请错峰拨打通州教育咨询电话89512345(工作日8:30-11:30;14:00-17:00);
(2)请登录“北京通州教育咨询”平台→“留言咨询”。
07 “房屋坐落”一项如何填写?
请按照房屋所有权证、不动产权证书或预售合同中“房屋坐落”一项抄写即可。
08 信息填写错误如何修改?
若信息填写错误,提交信息前可随时修改;提交信息后点击“撤销录入”,重新注册填报;数据调查结束后,信息不可修改。
09 填报信息时找不到我家房子,可能是什么原因?
(1)您的房子可能是商业用房,按照相关规定用于入学的房产,“房屋规划用途”须为“住宅”;
(2)您的购房手续可能还未办完,房屋还没有法定地址,可拨打89512345,工作人员将为您进行记录。
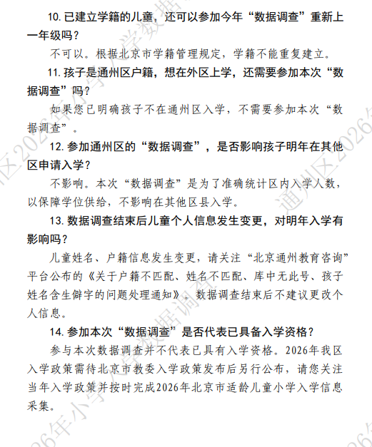
10 已建立学籍的儿童,还可以参加今年“数据调查”重新上一年级吗?
不可以。根据北京市学籍管理规定,学籍不能重复建立。
11 孩子是通州区户籍,想在外区上学,还需要参加本次“数据调查”吗?
如果您已明确孩子不在通州区入学,不需要参加本次“数据调查”。
12 参加通州区的“数据调查”,是否影响孩子明年在其他区申请入学?
不影响。本次“数据调查”是为了准确统计区内入学人数,以保障学位供给,不影响在其他区县入学。
13 数据调查结束后儿童个人信息发生变更,对明年入学有影响吗?
儿童姓名、户籍信息发生变更,请关注“北京通州教育咨询”平台公布的《关于户籍不匹配、姓名不匹配、库中无此号、孩子姓名含生僻字的问题处理通知》。数据调查结束后不建议更改个人信息。
14 参加本次“数据调查”是否代表已具备入学资格?
参与本次数据调查并不代表已具有入学资格。2026年我区入学政策需待北京市教委入学政策发布后另行公布,请您关注当年入学政策并按时完成2026年北京市适龄儿童小学入学信息采集。



温馨提醒:
1、通州区小学入学数据调查完整内容可关注2026年通州区幼升小小学入学数据调查汇总:通知、入口、时间及注意事项;
2、北京多区将开展小学入学数据调查及入学摸底,详情可收藏查看2026年北京幼升小各城区小学入学数据调查、入学摸底消息汇总(通知、时间、入口、流程、常见问答等)

























