2026年北京各区幼升小政策要点盘点来啦!多区实行“六年一学位”,新购房、新迁户家庭需关注时间节点,非京籍家庭需备齐“四证”。家长需提前核查房产学位占用情况,了解政策变动,合理规划入学方案,确保孩子顺利入学。
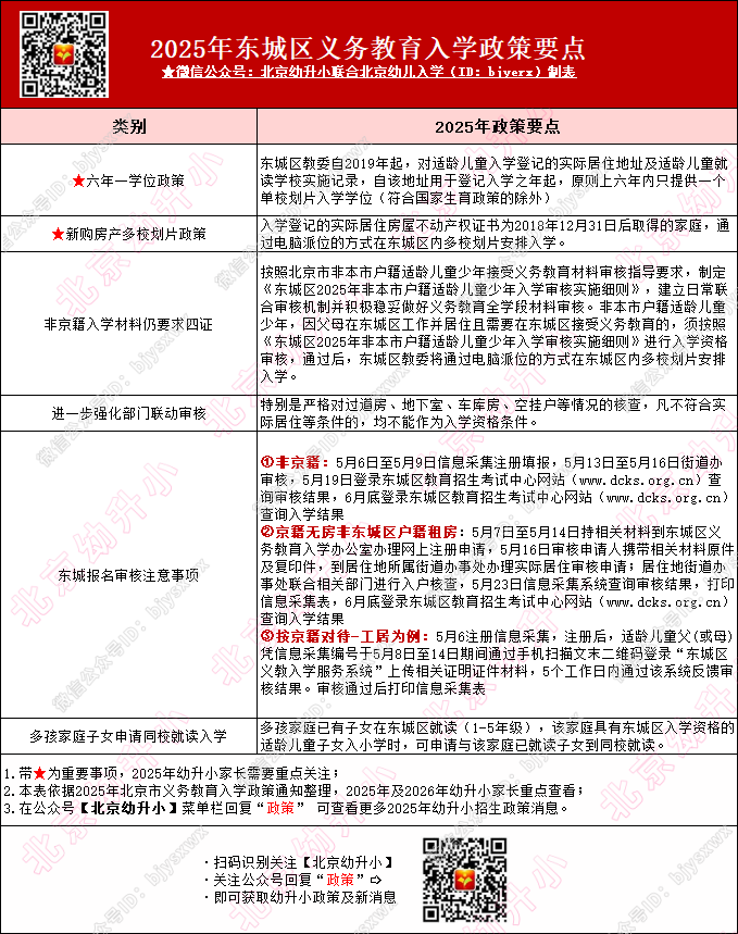
东城区2026年入学政策要点
东城区实行六年一学位政策、1231新购房多校划片政策等政策,同时非京籍四证审核要求、各户籍审核报名要求需家长提前关注:

西城区2026年入学政策要点
西城区实行六年一学位政策、731新购房及新迁户多校政策等政策,同时非京籍四证审核要求、各户籍审核报名要求需家长提前关注:

海淀区2026年入学政策要点
海淀区实行六年一学位政策、九年一学位政策、1911新购房及2211新迁户多校政策等政策,同时非京籍四证审核要求、各户籍审核报名要求需家长提前关注:

朝阳区2026年入学政策要点
朝阳区实行六年一学位政策、630新购房多校政策等政策,同时非京籍四证审核要求、各户籍审核报名要求需家长提前关注:

北京更多城区2026年入学政策要点
北京其余城区入学政策要点不在此赘述,家长可关注2026年幼升小北京16区入学政策要点大汇总(六年一学位、新购房迁户、四证审核等)。
除上述政策外,北京有多区政策变化,包含四证审核标准、小学招生范围、入学方式有变,详情家长可点击查看2026年北京各城区幼升小小升初已知政策及入学政策变化汇总,如您有材料、政策、流程等入学疑问可点击咨询。

























